2025/11/30
鈴鹿市の海岸堤防は、昭和35年前後、伊勢湾台風後の復旧工事として整備されました。
施工後65年近く経過しており、老朽化が問題になっています。海岸管理は県であり工事も県が実施しているのですが、その工事の現況について、多くの疑問があることから、鈴鹿市の担当部局に何点か聞きます。
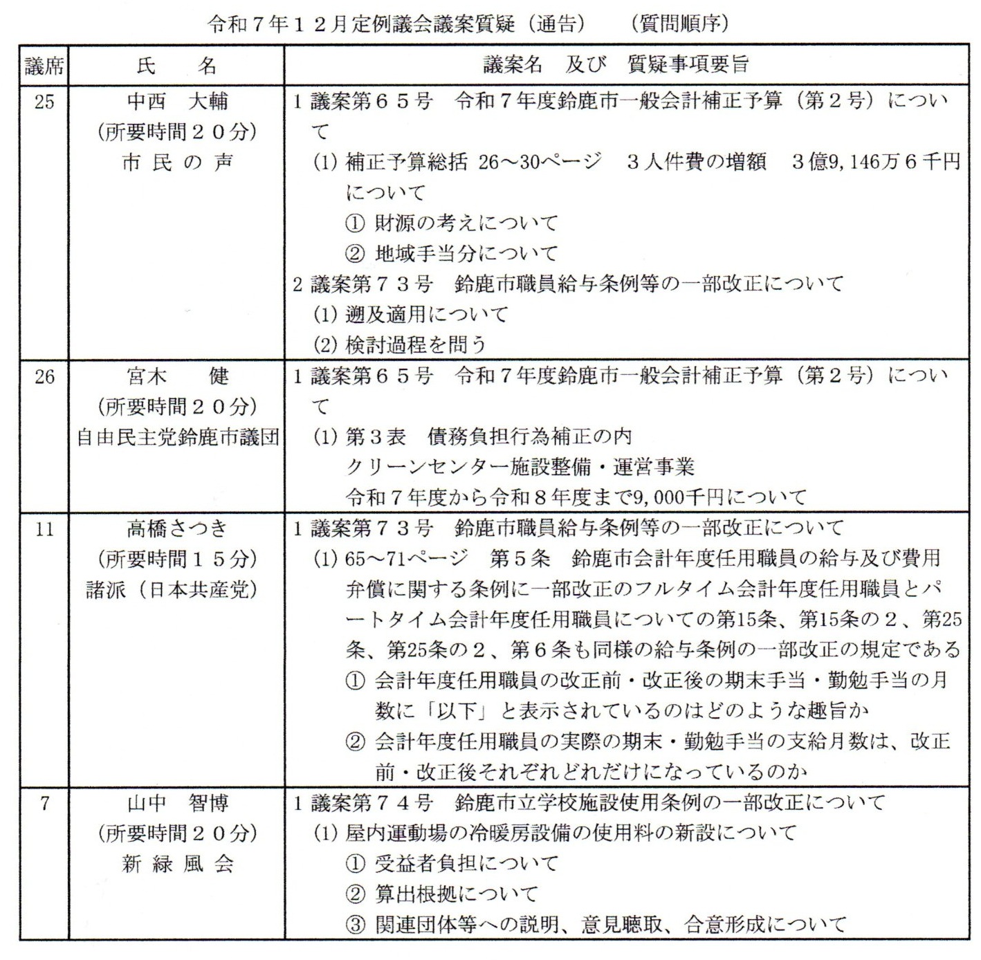
12月3日は、議案質疑も行われます。今回の補正予算では、人事院勧告による給与増額の議案が提示されます。私の会派の中西議員も議案質疑を行います。
議案質疑の一覧も付けておきますので、関心ある質問があれば、是非議場へお越しいただきたいと思います。



この記事をシェアする
ホーム>政党・政治家>ふじい えいじ (フジイ エイジ)>鈴鹿市議会令和7年12月定例会一般質問