2021/1/30
こんにちは、亀山市議会議員の草川たくやです。
昨日、私が副委員長を務める産業建設委員会が開催されました。
昨年末から「次世代の公共交通政策」というテーマを掲げ、約1年弱かけて調査研究を行なっていきます。これは私が特に推して提案したテーマです。
①乗合タクシー「のりかめさん」のスマホ予約・AI配車システム
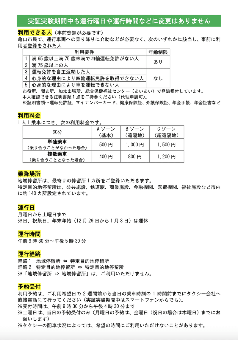
亀山市の公共交通では、乗合タクシーの運行が開始し、スマートフォンによる予約システムやAIを活用した配車システム(これは高齢者タクシー券の廃止が議論された際に、私が議会の本会議にて「高齢者の方々の移動手段として比重が重くなる乗合タクシーの利便性向上のため、どうしても実現して欲しい」とお願いしたものです)など、新しい取り組みが試行されています。



蛇足ですが、このスマホ予約システム、試行期間が始まっていますが利用申し込みは1月29日時点でたったの2名とのこと…。これでは試行の意味がないので、積極的な広報をお願いしました(私も試行期間が始まっていると忘れていたくらいですので)。あと、この「配車申し込み方法」は非常に見にくくてわかりにくいですね。そこの改善についても意見が出ていました。申し込みがあった方に対しては、ひとりひとりに対して丁寧に使い方を教えてあげて欲しいですし、困った時の相談窓口も分かりやすく表記して欲しいと思います。
この乗合タクシー「のりかめさん」のスマホ予約・AI配車システムが「高齢者の方々のひとつの移動手段」だけで完結してはもったいない。これも以前、私が議会で質問した際に答弁に含まれていた「利用対象者を子どもや子育て世代など全世代へ拡充すべき!全市民が利用できてこそ公共交通!」と引き続き求めてきていますが、先日の産業建設委員会では「全世代の利用」がやけに強調されていたので目処が立ってきているのかもしれませんね。「全世代への対応」が今の市内タクシー会社の配車体制で可能なのかも含め、早急に関係者で協議を進めていただきたいと思います。
これも執行部に対して先日の委員会で報告を求めましたが、新型コロナウイルス感染拡大の影響で市内の公共交通の利用客数は軒並み大幅に減少しています。一方、その中で好調を維持しているのは、「お買い物や通院での利用」など日常生活に欠かせない交通手段として定着しつつある乗合タクシー「のりかめさん」です。コロナ禍で通常営業のタクシー利用客が大幅に減少する中で、安定した数の利用客を見込める乗合タクシー「のりかめさん」は民間タクシー会社にとって投資価値のある事業にならなければいけないと考えます。市民にとっても、行政にとっても、民間事業者にとっても、WIN-WINの事業として「全世代の移動手段」となる乗合タクシー「のりかめさん」を期待しています。
②JR関西本線のICカード対応エリアが急拡大!
JR関西本線ではICカードによる運賃支払いのエリア拡大が進んでいます。下記のように令和3年3月13日からは亀山駅〜加茂駅間にICOCAエリアが拡大します(次は紀勢線をお願いしますJR東海さん!リニア駅位置が決まってからかな?)。
一方、現状の市内の自主運行バス(コミュニティバスなど)での運賃支払いは基本的に現金のみです(定期券や回数券を除く)。そこで私は、支払いはもちろん乗り継ぎも便利になる、市内全バスのICカード支払い対応を求めています。これに関しては執行部から前向きな答弁をもらっているので、今後の早期対応に期待しています。
③経路検索サービスで市内バスの検索が可能に!
これも私が議会で先んじて早期実現を訴えていましたが、GoogleやNAVITIMEなど様々な経路検索サービスで亀山市の自主運行路線バス(コミュニティバスなど)の経路検索が可能になりました。
約1年前までは市を跨ぐ長距離路線(営業路線や廃止代替路線)しか経路検索できなかったので不便でしたが、これでコミュニティバスを含めて市内全てのバスが経路検索可能になり、課題の多い「電車の乗り継ぎ」も一瞬で最適なルート・時間帯を検索することが可能です。
さて、以上のようにネット検索・予約可能…ICカード対応…など、亀山市内の公共交通のDX(デジタル変革)を少しずつ進めてきました。まだまだ進めなければなりません。その先に「次世代の公共交通」「MaaS(Mobility as a Service)」が見えているからです!
後述しますが、本当は、上記の乗合タクシー「のりかめさん」のスマホ予約・配車サービスについても、経路検索サービスと連動できなければ「乗り継ぎ」が検索できないので不便だと思いませんか?執行部にそのあたり質問しましたが、なんとも言えない感じでした。今後は、バス、タクシーや電車など全ての公共交通をひとつの経路検索サービスで「検索・予約・支払い」ができるようになることが理想です。それが私の考える「次世代の公共交通」であり「MaaS(Mobility as a Service)」なのです。
「MaaS(Mobility as a Service)」の概要は国土交通省のホームページをご確認いただくとして、、、
国土交通省日本版MaaSの推進国土交通省においては、関係府省とも連携を図りつつ、過疎地における移動手段の確保や観光地での二次交通の確保といった地域の課題www.mlit.go.jp
重要なのは亀山市の公共交通のあり方に「MaaS(Mobility as a Service)」がどのように結びつくのか、すなわち「亀山版MaaS」の確立です。
今後、産業建設委員会として調査研究を進め、市へ提言していくことになりますが、私が言い出しっぺでもありますし副委員長でもありますので、しっかりリードできるよう精進したいと思います。
まずはこれから、私が昨年末の12月議会で提言した次世代広域連携公共交通システム、私が現時点で構想する「亀山版MaaS」を紹介します。

①市内の自主運行バスなど有償運送やライドシェアも視野に多様な公共交通網を確立させ、ひとまとめにスマホで「経路(乗り継ぎ)検索・予約・支払い」可能に
②中心市街地はじめ居住誘導区域内(都市拠点)の公共交通網を「超密」に、かつ周辺地域から都市拠点へのアクセス手段を多様化する
③他市との広域連携で、市をまたぐバス・タクシー(乗合・デマンド含む)・電車など多様な公共交通網を確立させ、ひとまとめにスマホで「経路(乗り継ぎ)検索・予約・支払い」可能に
この大きく3つに分けたポイントについて、後日ブログで解説したいと思います。
今日のところはこれまで、それではまた。
この記事をシェアする
ホーム>政党・政治家>草川 たくや (クサカワ タクヤ)>【亀山市議会議員 草川たくや】 亀山市のバス・タクシー・電車…もっと便利にでき MaaS!