2026/2/23
こんにちは、15年くらいiPhoneでしたが、GoogleのPixelに乗り換えようと計画中です。
最近、パソコン作業もスマホも音声入力しています。この音声入力がiPhoneより Google Pixelの方が優秀なので、Google Pixelに切り替えるつもりです。

さて、いよいよ3月議会がはじまります。
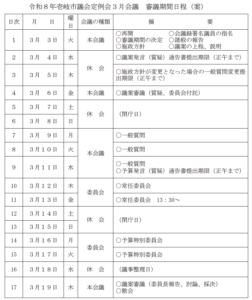
現時点での案ではありますが、3月3日から3月19日までの会期で開催される予定です。正式な日程は、来週開かれるであろう議会運営委員会にて決定します。
令和8年壱岐市議会定例会3月会議の審議期間日程(案)のお知らせ

今回の3月議会は、非常に重要な議会になります。 大きな目玉は、「令和8年度予算」の審議です。
(解説:予算審議とは?)
「予算審議」と聞くと少し難しく感じるかもしれませんが、簡単に言うと「市役所が来年度、どの事業にいくらお金を使うのか」という計画(案)を、私たち議員がチェックする場です。 市から示される事業名や金額だけでなく、その中身について、質疑を通して、疑問点をなくしていきます。
「〇〇事業の予算、は本当に市民のためになるのか?」「費用対効果は適切か?」といった疑問を、市民の皆さんの代表としてぶつけていきます。
3ヶ月に一度の「一般質問」の機会もありますので、予算審議と一緒に、壱岐の政策について、提案などしていく予定です。
議案資料が来週、公開されたら、資料を確認して、3月議会に向けて準備をしていきます。
PS
議会の日程とかぶると思いつつ、3月7日(土)に福岡で開催される海の中道はるかぜマラソンにエントリーしました。自己ベストが出せるようにこちらも練習していく予定です。
この記事をシェアする
キクチ コウタ/37歳/男
ホーム>政党・政治家>菊池 弘太 (キクチ コウタ)>【壱岐(議会)】3月議会はじまります。令和8年度予算審議!