2023/5/1

いいお祐介です。
5月1日より大府市議会議員としての任期がはじまりました。5月8日に議会人事を決定する臨時会が招集されるのを前に、私は、同じく「完全無所属」で当選した宮下真悟議員が代表となる会派「無所属クラブ」に加入することで合意しました。
会派は、同一理念を共有する他の議員と結成した政策集団と定義されることが多いですが、政党とは異なります。私は「完全無所属」を掲げて負託を得たことを重く受け止め、選挙後も無党派で活動することは変わりませんが、会派「無所属クラブ」とは同じ理念を共有できると考え、一年生議員の身で僭越ながら「行動方針」について合意を求め、会派前代表の鷹羽登久子前議員の確認のもと、会派代表の宮下議員と下記の事項について合意し、加入することを決定しました。
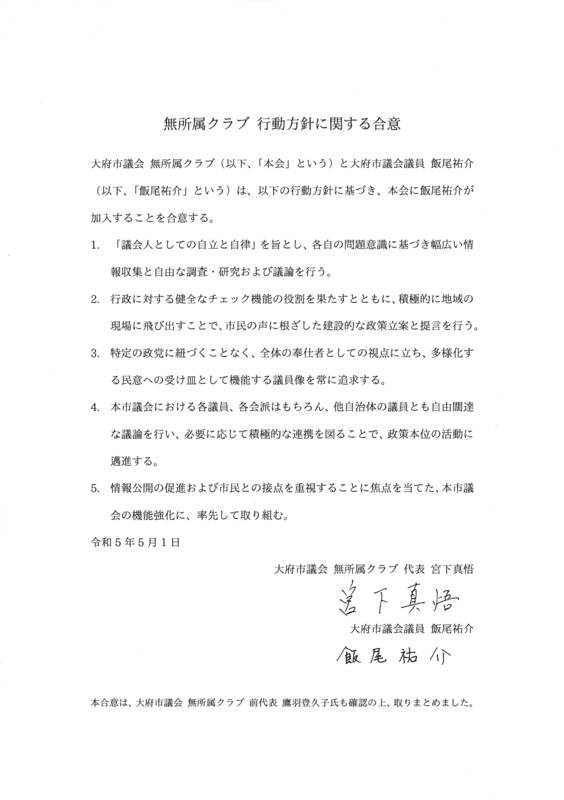
無所属クラブ 行動方針に関する合意
大府市議会 無所属クラブ(以下、「本会」という)と大府市議会議員 飯尾祐介(以下、「飯尾祐介」という)は、以下の行動方針に基づき、本会に飯尾祐介が加入することを合意する。
1. 「議会人としての自立と自律」を旨とし、各自の問題意識に基づき幅広い情報収集と自由な調査・研究および議論を行う。
2. 行政に対する健全なチェック機能の役割を果たすとともに、積極的に地域の現場に飛び出すことで、市民の声に根ざした建設的な政策立案と提言を行う。
3. 特定の政党に紐づくことなく、全体の奉仕者としての視点に立ち、多様化する民意への受け皿として機能する議員像を常に追求する。
4. 本市議会における各議員、各会派はもちろん、他自治体の議員とも自由闊達な議論を行い、必要に応じて積極的な連携を図ることで、政策本位の活動に邁進する。
5. 情報公開の促進および市民との接点を重視することに焦点を当てた、本市議会の機能強化に、率先して取り組む。
令和5年5月1日
大府市議会 無所属クラブ 代表 宮下真悟
大府市議会議員 飯尾祐介本合意は、大府市議会 無所属クラブ 前代表 鷹羽登久子氏も確認の上、取りまとめました。

これからも、議会内での決定事項をブラックボックスにすることなく、可能な限り公表するとともに、必要に応じて皆様にご意見を求めてまいりますので、ご理解をいただきますようお願い申し上げます。
~~~
ふだんの政治活動は、主に公式LINEと公式Instagramにて発信しております。友だち登録、フォローのほど、よろしくお願いいたします。
〈公式LINE〉
https://lin.ee/QjBZnND
〈公式Instagram〉
https://www.instagram.com/ii_obu/
この記事をシェアする
ホーム>政党・政治家>いいお 祐介 (イイオ ユウスケ)>「無所属クラブ」への加入を合意しました【愛知県大府市 いいお祐介】