2022/1/16
【成田市:3回目(追加接種)】
【接種券:順次発送】
成田市では
新型コロナウィルスワクチン
追加接種(3回目接種)について
ホームページや(広報なりた)にて
現時点における
接種概要をお知らせしております
https://www.city.narita.chiba.jp/kenko_fukushi/page0136_00137.html
https://www.city.narita.chiba.jp/content/000128028.pdf
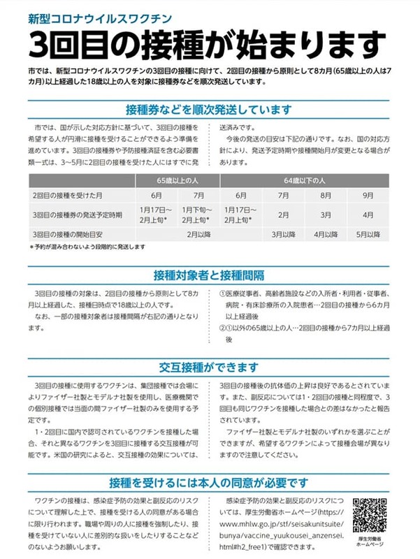
〇接種対象者と接種間隔
2回目の接種から原則として8カ月以上経過した接種日時点で18歳以上の人
〇交互接種可能
集団接種では
会場ごとでワクチンを選ぶこと可能
個別接種では
当面の間ファイザー社製のみを使用する予定
〇接種券発送予定時期と接種開始月の目安
別紙添付写真にて



この記事をシェアする
ホーム>政党・政治家>鳥海 なおき (トリウミ ナオキ)>【成田市:3回目(追加接種)】【接種券:順次発送】成田市では新型コロナウィルスワクチン追加接種...