2023/2/13
こんにちは、千葉県議会議員(八千代市)の 横山ひであき です。
公明党では令和4年11月に、子ども政策を政治の柱に据えた社会の実現と、少子化・人口減少を克服するための具体策を示した「子育て応援トータルプラン」を発表しました。
少子化や人口減少は日本が直面する最重要課題である中、コロナ禍により2021年の出生数が過去最少を記録し、想定より7年早く少子化が進んでいます。
「安心して子どもを産み育てられる社会」の構築が急務であり、公明党が掲げた同トータルプランのポイントは、ライフステージや年齢などに応じた支援策を明記し、妊娠・出産から社会に巣立つまで切れ目なく支えるものとして、財源を明確にした具体的な内容となっています。
また、その先行の取り組みとして、支援が手薄な “0歳から2歳“ の低年齢期に焦点を当てて、妊娠時から出産・子育てまで一貫した伴走型相談支援の充実を図るとともに、地方自治体の創意工夫により、妊娠・出産時の関連用品の購入費助成や産前・産後ケア・一時預かり・家事支援サービス等の利用負担軽減を図る経済的支援を一体として実施する事業を創設し、継続的な実施を政府に求め、令和4年度第2次補正予算に反映されました。
この予算を活用して、全国の地方公共団体では、それぞれの地域事情を考慮しながら、子育て支援の強化を進めているところ、
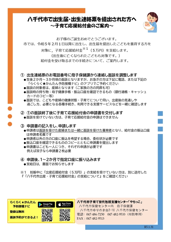
八千代市では、令和5年2月より、妊娠時から出産・子育てまで一貫した伴走(寄り添い)型相談支援の充実を図るとともに、経済的支援を行う「出産・子育て応援給付金」の事業開始が公表され開始となりました。
今後もより一層、子育て世帯が安心して出産・子育てができる環境整備を、市政、国政とも連携をし、促進して参ります。
詳しくは、チラシ、または八千代市ホームページをご覧ください。
https://www.city.yachiyo.chiba.jp/83500/page100066.html
※「出産・子育て応援給付金」については、「令和4年4月1日~令和5年1月31日」までに「母子健康手帳の交付(妊娠届出)をした方・出産された方」も支給対象となります。対象の方には、令和5年2月以降に母子保健課より順次、案内が届きます。
※ 令和5年1月31日までに八千代市外へ転出された方は、転出先の市区町村にご相談ください。
八千代市「出産・子育て応援給付金」

■母子健康手帳の交付(出産応援給付金5万円)※多胎妊娠の場合も5万円の支給
【対象者】※次の①~③のすべてに当てはまる方
① 令和5年2月1日以降に妊娠の届出をした妊婦
② 妊娠の届出時に八千代市の面談を受けた妊婦
③ 他の自治体で出産応援給付金(現金やクーポンなど)の支給を受けていない妊婦
【支給までの流れ】
① 母子健康手帳の交付(妊娠届出)の際に面談を受けます。
・妊娠を確認した時の産科医療機関の領収書とエコー写真をお持ちください
② ①の面談を受けた妊婦に出産応援給付金の申請書を交付します。
③ 申請書の記入をし,申請します。
・振込口座を確認できるものをお持ちください
※委任状による母子健康手帳の交付の場合は,後日妊婦と面談を行い申請書を交付します
【申請期限】
妊娠中

■出生届出後面談(子育て応援給付金5万円)※多胎出産の場合は5万円×生まれたこどもの数の支給
【対象者】※次の①~③のすべてに当てはまる方
① 令和5年2月1日以降に出生したこどもを養育する方(産婦)
② こどもが生後4か月頃までに面談を受けた方
③ 他の自治体で子育て応援給付金(現金やクーポンなど)の支給を受けていない方
【支給までの流れ】
① 出生の届出後、母子健康手帳に差し込みの「出生連絡票」を提出します。
※八千代市ホームページ(https://www.city.yachiyo.chiba.jp/83500/page000009.html)から電子申請も可
② 出生連絡票の電話番号に母子保健課から連絡し,面談を調整します。
③ 面談後、申請書をお渡しします。
【申請期限】
出産後4か月まで

横山ひであきブログ
【お知らせ】物価高から暮らしを守る「電気・都市ガス料金の負担軽減策」
【ご報告】千葉県において不登校特例校の設置促進に尽力します。
【お知らせ】認知症の人と家族を一体的に支援する千葉県を目指し
横山ひであきホームページ
この記事をシェアする
ヨコヤマ ヒデアキ/56歳/男
ホーム>政党・政治家>横山 ひであき (ヨコヤマ ヒデアキ)>【八千代市】出産・子育て応援給付金について