2021/7/7
7/7【オリパラの感染対策の厳格化を求めています】
聖火リレーが茨城を通過しました。コロナさえなければなあ!と切に思います。
さて、野党から政府側に対して、オリパラの感染対策強化の要望を伝え続けています。
この2週間の間にも、コロナ本部、野党ヒアリング、閉会中も開かれている厚生労働委員会等で、野党から政府へ懸念点、改善についての提言を伝え続けています。
しかしながら、現場で現在検討中のようだとの回答が多く、開催が迫ってきており大変もどかしいです。

当初から、コロナが収束しない以上は無理であると、野党からは中止を求めてきました。政府からは、開催契約の当事者でないので国からは中止を言えないとの回答が続きました。
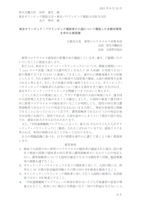
6/21には入国のウガンダ選手団から陽性者1名判明、その他の者は合宿先へそのまま移動し、移動先でさらに陽性者判明、濃厚接触者認定は受入れ自治体の判定に委ねていたと、水際対策の甘さが、政府側との会議で露呈しました。
党では6/24、厚労大臣へオリパラ関係者の水際対策徹底を申入れました。
その後6/26、政府は対策強化を発表。空港検疫で濃厚接触者認定業務の追加等、見直しがありました。

なお、オリパラ関係者向けの英語版プレーブックは、14日隔離期間中も場合によっては近場のコンビニ等の利用可とあります。これが判明したのはつい先日の、党と政府との意見交換の場であるコロナ本部会議です。
これでは抜け穴になるのではないかと、私たちは手続き厳格化やプレーブックの見直しを現在、求めています。
昨日7/6時点では、プレーブック改訂はせず、配布資料で内容を補完していくとの回答に留まっています。
私たちは感染症対策を強化するため提言を続けています。
マスコミ取材が会議に入ることがあってもそこは野党の悲しさ。あまり報道されません。
今週もコロナ本部会議が開催されます。
最近のキホンの記事
◇はじめて青山やまとブログへ訪問された方へのご案内はこちら。◇
◆新型コロナウイルス対策関連 野党側からみた国会の動きの記事一覧◆(青山やまとの公式サイトブログへ飛びます)
□最近のピックアップ記事□
この記事をシェアする
ホーム>政党・政治家>青山 やまと (アオヤマ ヤマト)>【オリパラの感染対策の厳格化を求めています】【コロナ】