2021/5/24
5月24日(月)、第5回臨時市議会が会期末となりました。本会議では、先週開催された6常任委員会の報告があり、その後、令和3年度一般会計補正予算の採決が行われ、賛成多数で可決成立致しました。
今回の補正予算の主な内容は、医療提供体制の強化と感染拡大防止のための「大学等課外活動感染症対策支援費」、「新型コロナウィルス感染症患者等対策費追加分」、「医療対策室運営費追加分」、「新型コロナウィルス医療体制強化費」、事業の継続と雇用の維持や市民生活の支援のため、「さっぽろ女性活躍・働き方改革応援費追加分」「飲食店等感染防止対策協力支援費追加分」などが挙げられます。
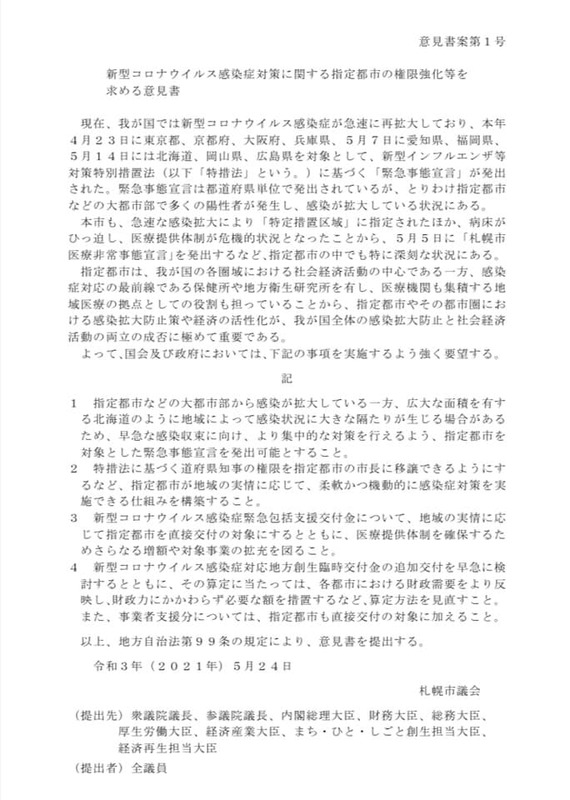
また、全議員が提出者となった「新型コロナウィルス感染症対策に関する指定都市の権限強化等を求める意見書」では、特措法に基づく知事権限を指定都市の市長に移譲できるよう求めたり、財政措置においても地域の実情に沿った柔軟な感染症対策が実施できるような仕組みづくりを求めております。
これまでの間、札幌市長が「まん延防止等重点措置」や「緊急事態宣言」の適用するよう北海道知事に求めていたにも関わらず、北海道から国に対して要請する動きが鈍かったことに対する怒りがこの意見書には含まれていると私は思っております。
#令和3年第5回臨時市議会
#本会議
#大学等課外活動感染症対策支援費
#新型コロナウィルス感染症患者等対策費
#医療対策室運営費
#新型コロナウィルス医療体制強化費
#さっぽろ女性活躍働き方改革応援費
#飲食店等感染防止対策協力支援費
#新型コロナウィルス感染症対策に関する指定都市の権限強化等を求める意見書




この記事をシェアする
ホーム>政党・政治家>田島 よういち (タジマ ヨウイチ)>第5回臨時市議会【会期末報告・国に対して指定都市の権限強化等を求める意見書を全会一致で採択】