2026/4/23
世田谷区議会議員、桃野芳文です。
ようやくこの局面まで辿り着きました。
一軒の家が土地を明け渡さず(土地は区のもの)、開通できていなかった世田谷区主要生活道路106号線(恵泉通り)。本日(4/23)の区議会都市整備委員会にて「区と相手方との間で、土地を明け渡すことで合意した」と報告がありました。
NHKでもすでに報道されています。
計画決定から60年「恵泉通り」全区間開通へ 東京 世田谷区 https://t.co/GsCKlx3EP3 https://t.co/GsCKlx3EP3
— NHK@首都圏 (@nhk_shutoken) April 23, 2026
もう土地は区のものなのに、一軒の家が居座っている。それに対して区長は積極的に働きかけず放置している。桃野は区長に「交渉を進めること、どうしても立ち退いてくれなければ行政代執行の手続きに入るべき」と迫ってきました。
事業開始から60年、土地の明渡について裁判で決着(最高裁で上告棄却)がついてからでも6年。この間、区長は簡単に言ってしまえば「ことを放置していた」のですから。
桃野も含めて、我が会派の質問時間を使って何度も何度もこの問題を区長に問うてきました。その後、区長がようやく相手方に話をしに行き、話をした途端に進展。要は、区長が逃げ回ることなく、粛々とやるべきことを進めれば、道路はもっと早く通ったということです。
区長は猛省すべき。そして、区長として地に足をつけて仕事をすべきと改めて求めたいと思います。
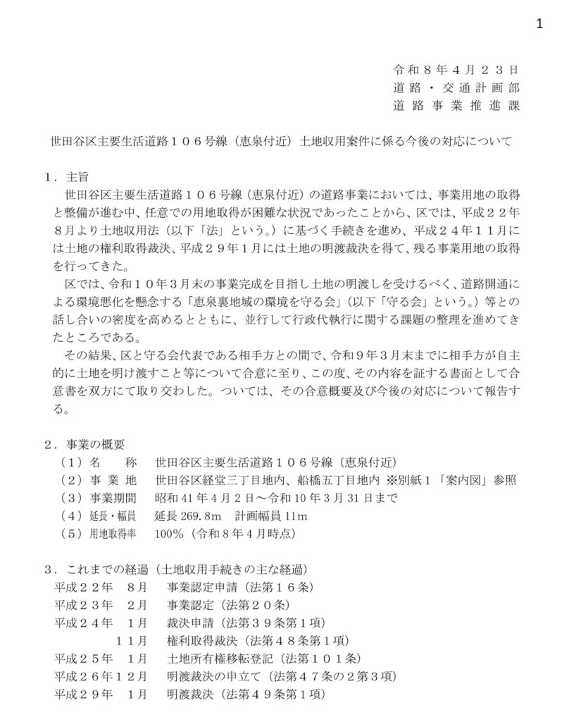
以下、本日の委員会資料より一部抜粋です。



The post 区長が放置しっぱなしだった「恵泉通り」問題。ようやく前進。 first appeared on 世田谷区議会議員 桃野芳文.
この記事をシェアする
モモノ ヨシフミ/54歳/男
ホーム>政党・政治家>桃野 芳文 (モモノ ヨシフミ)>区長が放置しっぱなしだった「恵泉通り」問題。ようやく前進。