2025/12/12




先日、参政党より
新型コロナウイルス感染症対策および
mRNAワクチン施策等検証委員会の
設置等に関する法律案が提出されました。
発議後の神谷代表の
ぶらさがり会見はこちらから⬇️
_________
先日の熊本県議会での一般質問では
死亡者数の増加を取り上げました。
2年前も県議会で同様の質問を
しています。
その他にも
• 県内の新型コロナワクチン被害について
• 県ホームページにおける新型コロナワクチン
のリスクも含む公平な情報発信について
これまで質問で取り上げてきました。
.
しかし、地方自治体においてはもちろん
国においても、新型コロナや
新型コロナワクチンについての
十分な検証はなされていません。
国は約7兆円、約9億回分の
mRNAワクチンを購入。
また、過去最悪の薬害と言っても
過言ではないほどの
ワクチン被害が出ているにも関わらず、
検証しようともしない国の姿勢には
憤りしかありません。
_____________
県内における死亡者数が増えている原因は
わかりません。
しかし、全国のグラフも同様の推移
であることが見てとれるかと思います。
2020年のコロナ元年、年明けから
コロナ騒動が始まり、行動制限や
営業制限が行われました。
あれだけ恐いと騒いだにも関わらず
死亡者数は2019年と比べ
全国でも、熊本でも減少しています。
(減少した要因としては、外出制限で事故等が減ったこと。また、ウイルス干渉によりインフルエンザが流行らずインフルでの死亡者が減ったこと等が言われています。)
.
しかし、2021年の超過死亡数は
戦後で最も多く、東日本大震災の年を
うわまりました。
その後、2022年はさらに増加し
2023年も高止まりが続きました。
.
さらに注目すべきは
月毎の死亡者数。
高齢化が進んでいるため、
毎年増加するのは当然のことですが、
2019年まで、2016年の熊本地震の年も含め
グラフに相関性が保たれていることが
見て取れます。
しかし、2021年からグラフの相関性に
変化が生じ、更には2022年には
例年では考えられない、異例の夏場の
死亡者数の増加が見て取れます。
.
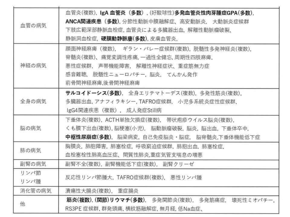
日本国内において
新型コロナワクチン接種後に、
急に発症し、医学学会で報告された疾患は
多岐にわたっています。
https://docs.google.com/spreadsheets/d/1WcRrCkr50YLPv1COmwxhoJnT41sM19VO/edit?usp=drivesdk&ouid=113523247325700355636&rtpof=true&sd=true
また、ファイザー社が公開した
コロナワクチン接種後に発症した疾患は
1291種類にものぼっています。
https://square.umin.ac.jp/massie-tmd/list_of_ae_pfizer_1.pdf
つまり、接種した後、体調不良があっても、
症状や疾患が多岐にわたっているため、
ワクチンによる健康被害とは気づかずに
お亡くなりになられた方もいらっしゃる
可能性があります。



.
政治の役割は、
国民の生命、財産、領土を護ること。
これは言わずとも当然のことです。
よく、政治や行政で
「誰一人取り残さない」
という言葉が使われます。
しかし、実際はどうでしょうか?
国民の命や健康は守られて
いるのでしょうか?
この美辞麗句を聞くたびに、
実際の姿勢との乖離に
哀しくなってしまいます。
________________
アメリカでは今年夏に
ホワイトハウスから検証の発信が
なされました。
https://www.whitehouse.gov/lab-leak-true-origins-of-covid-19/
そこには
「新型コロナウイルスは自然発生的ではなく、武漢研究所から流出した可能性が高い」
と書かれています。
つまり「人口ウイルス」の可能性も
示唆されているわけです。
.
今後、またこのような事態が
起こらないとも限りません。
そのためにも国には
徹底的な検証を求めます!



この記事をシェアする
ホーム>政党・政治家>高井 ちとせ (タカイ チトセ)>【新型コロナ法案提出】