2024/1/9
藤井大輔です。能登半島地震で被災された方々へ、心よりお見舞い申しあげます。
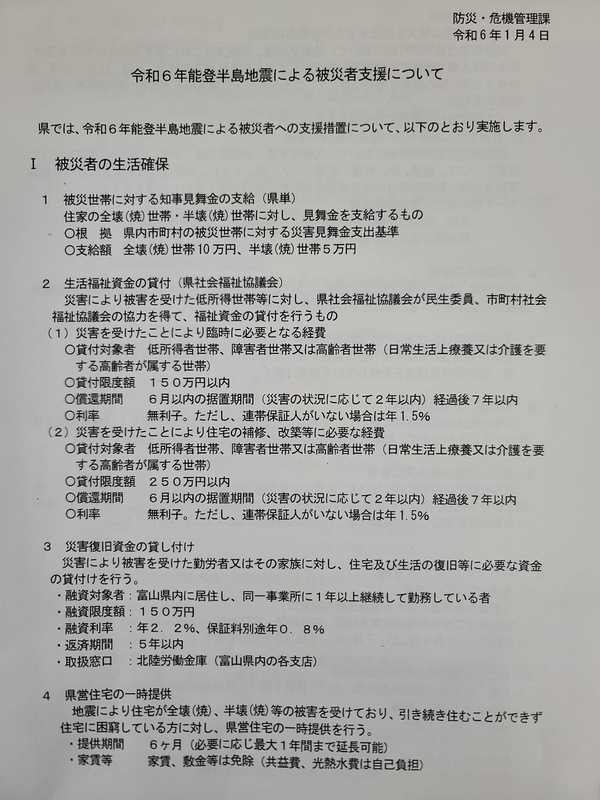
復興支援に向けて、富山県では「被災者支援パッケージ」の第1弾を取りまとめ、できる限りの生活復旧や事業再開の支援を行っております。
<生活者への支援>
生活福祉資金や災害復旧資金の貸し付け、住宅の応急修理、水道施設の復旧、学習支援等
<事象者への支援>
緊急金融相談窓口の設置、震災対策特別融資の創設、農林漁業者への支援、県税の減免等
★詳細は以下のリンクをご覧ください。
↓
https://www.pref.toyama.jp/1900/bousaianzen/noto_jishin_shien.html
★PDFのダウンロードはこちらから
↓
https://pdf.fujiidaisuke.com/hisaisyashien_toyamaken_20240104.pdf




この記事をシェアする
ホーム>政党・政治家>藤井 だいすけ (フジイ ダイスケ)>藤井大輔です。