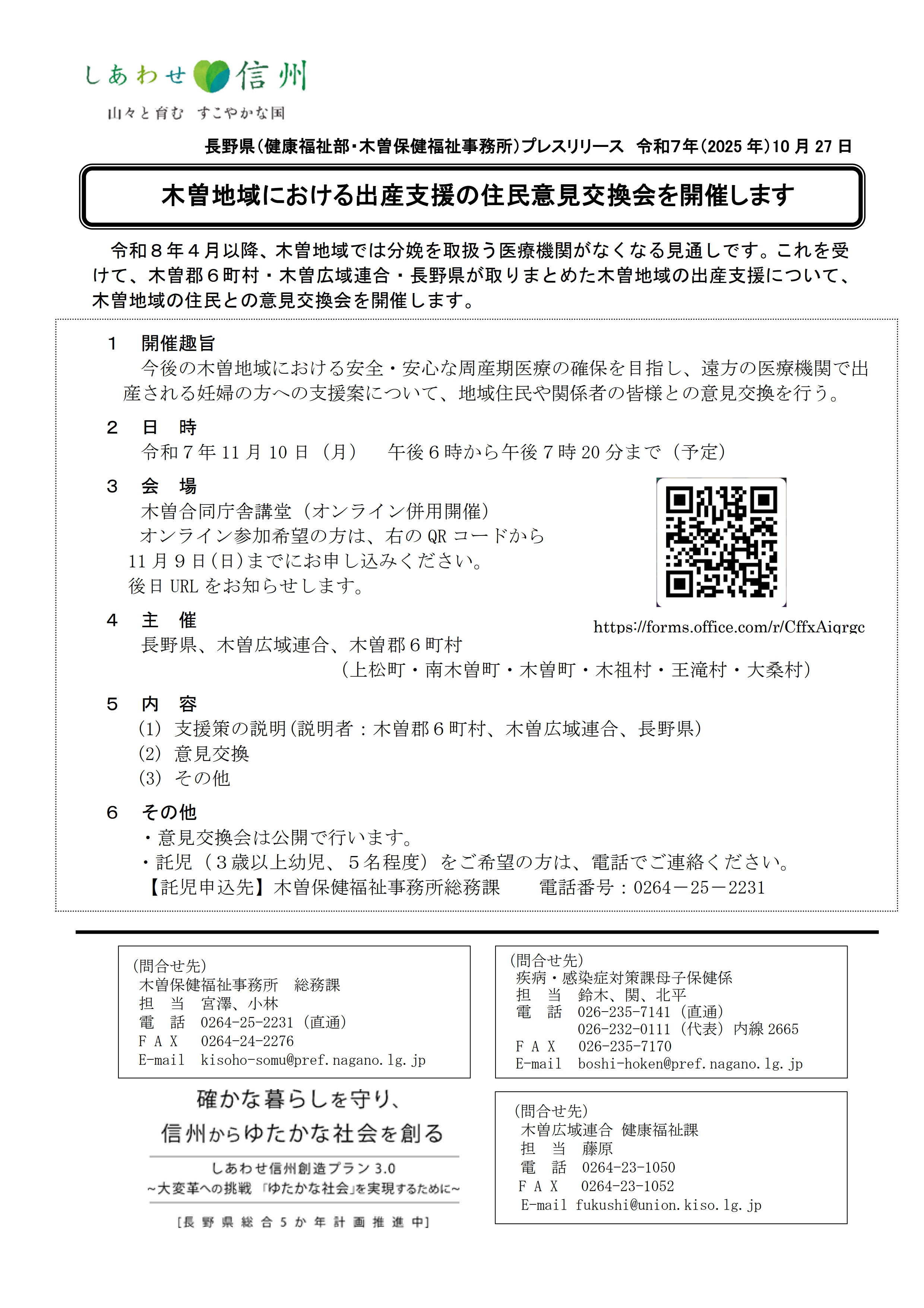
2025/12/30
木曽病院11月10日意見交換会を終えて。 本日説明の施策に前進はあれども、安全安心な分娩には及ばず!

分娩においては、一度トラブルが発生すると母体と胎児・新生児双方に重大な影響を及ぼしうるため、産科・周産期医療ではリスクマネジメントが不可欠であることは、医療機関が一番よく理解し実践しているところと認識しています。(https://ishinotomo-tensyoku.com/column/news/perinatalcare/)
厚生労働省の周産期の医療体制第8次医療計画における施策に費用の支援、アクセスの確保、消防機関と情報共有が明記されています。001094028.pdf
この点と過去の住民説明会で出された切実な意見要望を踏まえ、木曽地域における「安心安全」な周産期医療について、「木曽病院を考える会の一員として」リスクアセスメントを行い、「3点の課題と対応策を明確にしました」。
当施策の提言は、令和7年9月上旬に木曽郡6町村へちらしを配布、SNS配信、町村議会一般質問などで、公明正大に訴えている内容です。
意見交換会の場では、次の3点について質問を行いましたが時間の制約があり、後日、直接県に確認した内容を含めて回答として記載しております。
1点目 出産するご本人、家族を含め経済的に費用負担増となる費用の全額補償
回答:本日の施策では全額補償となっていないが、施策は今回が最終版ではなく今後引き続き検討していく。
2点目 長距離移動に伴う、ご本人の母体、胎児・新生児、家族の事故等に係る、もしもの保障と責任体制の明確化
回答:検討課題にあがっていない。(検討していない)
要望 妊婦への妊婦保険と家族など関係者を含めた各種保険に加入し、加入手続きと保険費用の負担を県が行うことを要望した。
3点目 出産・子育て安心ネットワーク地域の拡大として伊那中央病院や中津川市民病院を加えること
回答:伊那中央病院や中津川市民病院をネットワークに加えている。(ただし健診医療機関と分娩医療機関の詳細は、下の意見交換会説明資料にも明記がない)
<令和7年11月10日開催の意見交換会における主な意見要望の一部>
令和7年10月31日、南木曽町読書と木曽町新開において異なる時間帯で2件の交通事故が発生し国道19号線の上下線が長時間にわたり全面通行止めとなりました。(事故の当事者様のご冥福をお祈りし、関係者の皆様にはお見舞いを申し上げます)もしこのような交通事故が妊婦の移動中に起こったらどう対応できたでしょうか? これに対し、木曽広域連合事務局からは「救急車を呼べば優先して通行できるため問題ない」といった回答がありました。 これに反応して参加者からは「交通事故による通行止めは、重機が来て事故車を移動させないと通行できません。妊婦さんの搬送にドクターヘリは使用できない、救急車救急隊員の方も分娩介助は不慣れであったとしたらどうなるのか、不安でしかない。救急隊の心のケアも大事。」 また「救急隊員の分娩介助の体制はできていますか」 また「助産まで救急隊員に業務付与したら隊員が辞めてしまいませんか」 また「救急車内と言えども男性隊員の分娩介助はつらい」、「安心安全に救急車で搬送してもらうには、救急車に女性の隊員、女性の助産師・看護師が同乗して欲しい」 また「内科医の医師が自己負担で助産に係る教育訓練に参加した経験談として、相当な時間と経験を積まないと助産行為は難しい」といった意見が出ました。
また木曽広域消防署からは、「ヘリコプターによる妊婦の搬送は、ヘリコプター内での処置の観点からして妊婦を搬送することはできない」 また「従前から隊員の確保に苦労している中、分娩介助の課題は多い」などなど消防署員への負担は大変に大きいことを共有しました。 いずれにせよ、今回の施策をもって交通事故遭遇の事例に “対応した策はない” といった結論に終わりました。
その他に「ホテルへの宿泊は絶対にいや」、「次の子供は諦めた」、「子供と一緒にホテルに宿泊することは、妊婦も子供も負担であり、現実的でない。ウイークリーマンションなど望ましい」、「上の子供とホテルに宿泊し、いざ分娩となった時に上の子供はどうなるんだろうとならないサポートも必要」、「ホテル宿泊時には昼食と夕食は、妊婦本人が手配するとあるが、食事の健康面や子供同伴の際は買い出しが心配です」、「近隣の伊那地域の助産医を有効に活用できないか」、「通院時のタクシー利用の自己負担は困る」、「タクシーはちゃんと来てくれるのか」、「宿泊日数や同伴者の拡大を要望する」、「ファミリーサポートはありがたいが、ボランティアではなく、しっかり報酬をお支払いして欲しい」、「妊婦自らの自動車の運転は、極力避けるべきと医師から聞いている」、「分娩以外の緊急の入院による人手や経済的負担も考慮すべき」、「ドクターヘリは周産期医療では使用できない、救急車を呼べばなんとかなるとは、ならない」、「救急隊員や陣痛タクシー運転手への介助訓練、研修はできているか」、「もしもの時の責任の整備も事前に考えておいて欲しい」との意見要望がありました。 最後に「要望としてお聞きします、意見としてお聞きしましたではなく、回答を文書にして町村民に伝えて欲しい。ただただ要望として受けたということのないように・・」と「木曽病院分娩中止はいつまで続くのか?その後の見通しを示して欲しい」として意見交換会を終えました。
<上松町議会一般質問で6月、9月に続き12月に課題の進捗をモニタリング>
上記の課題3点の内、増分費用の自己負担ゼロ(全額補償)と長距離移動中の事故等発生時の責任と保障について、町をとおして県に要求しました。
具体的な保障について次の内容で提案しています。 → 12月上松町議会一般質問において「転ばぬ先の杖とまでいきませんが、妊婦及び関係者の方に妊婦保険のほか各種の保険に加入していただき、長野県が保険加入手続きと保険料負担をする」ことを強く要望し、町長から県に伝えていただくことをお願いしました。また改めて、「安心、安全な周産期医療体制」とは、分娩にまつわる不安を取り除き、危険を回避することを申し上げました。また事故が起こってからではなく、リスク管理(予防保全)の観点で起こりうる事故を想定して対策立てなければならないことを訴え、引き続きの早期対策の実施をお願いしました。
<後日、県に確認した事項>
想定されるあらゆる不安や危険は万一ではなく、日常的に起こっている現実をしっかり見て欲しいのです。長野県としてあらゆるリスクを調査・検討し、不安や危険のない「安心、安全な周産期医療体制」を構築し、対応策を本施策の中に取り入れているのかお聞きしました。
回答:本日の施策は、最終案ではなく県の補正予算に間に合わせるべく現在の施策を示したもの。本日以降の意見要望を踏まえて、今後引き続き検討していく。なおリスクアセスメント手法などを用いてリスクの洗い出しを行ってはいない。
<最後に>
厚生労働省が示す周産期医療計画の検討については、診療従事者、住民・患者などの意見を十分に尊重・活用することとあります。しかし本日の意見交換会前の検討段階におけるコミュニケーションの機会もなく、本日、結果報告会に留まることは大変残念に思いました。
以上
<意見交換会当日の資料>














この記事をシェアする
ホーム>政党・政治家>森 しげお (モリ シゲオ)>どうなる木曽病院 VOL6(令和7年11月10日、県から示された施策とは?)