2023/5/31
【補正予算成立】
品川区議会第一回臨時会が、5月26日から29日まで開催されました。
4月23日に行われた区議選議員選挙後、会派構成が決まり、初めての臨時会です。
26日には、議長・副議長の選出、常任委員会、特別委員会の委員長、副委員長の選出がありました。
新妻さえ子は、建設委員会の委員長の任をいただきました。
また、品川区一般会計補正予算(第2号)が上程され、各委員会で審査し、29日の本会議で、全会一致で可決成立しました。
この補正予算には、区議会公明党が、3月28日に森澤区長に緊急要望した、「エネルギー価格・物価の高騰に対する緊急要望」の以下の3点が反映されています。
・生活に困窮する高齢者、子育て世帯への支援
・自転車ヘルメット購入助成
・区立学校以外の児童、生徒の給食費の無償化
自転車ヘルメット購入助成は、多くのお声をいただいていました。
7月中旬より申請開始予定です。どうぞ、ご利用ください。
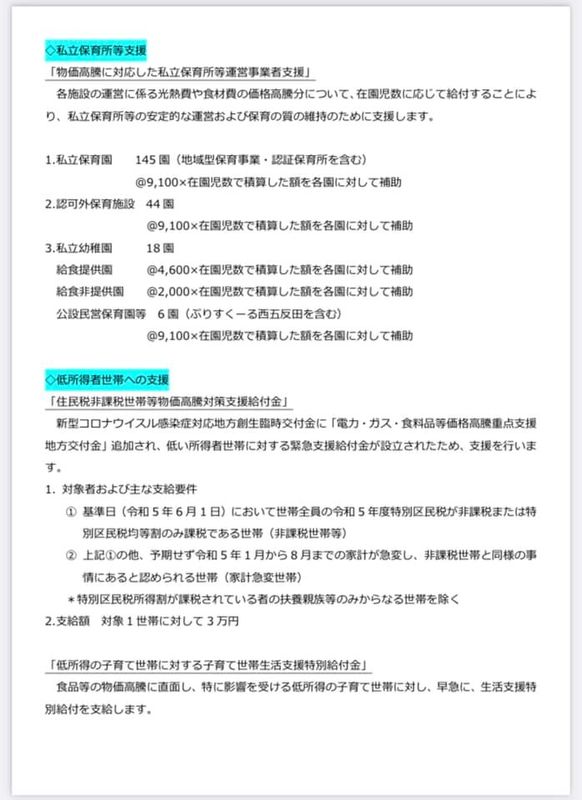
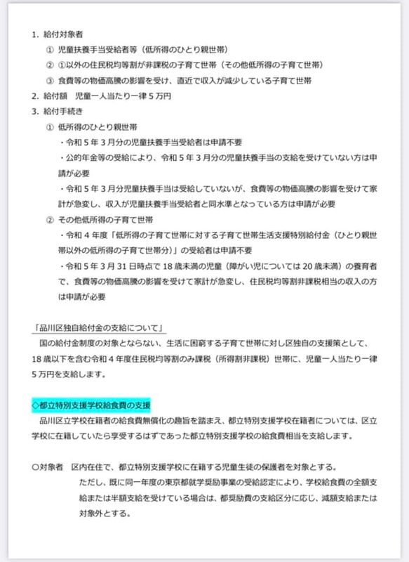
成立した補正予算(第2号)の主だった事業を添付し、ご紹介します。
どうぞ、ご覧ください。
#お一人の声を大切に
#即行動
#新妻さえ子





この記事をシェアする
ホーム>政党・政治家>新妻 さえ子 (ニイヅマ サエコ)>【補正予算成立】品川区議会第一回臨時会が、5月26日から29日まで開催されました。