2025/8/1
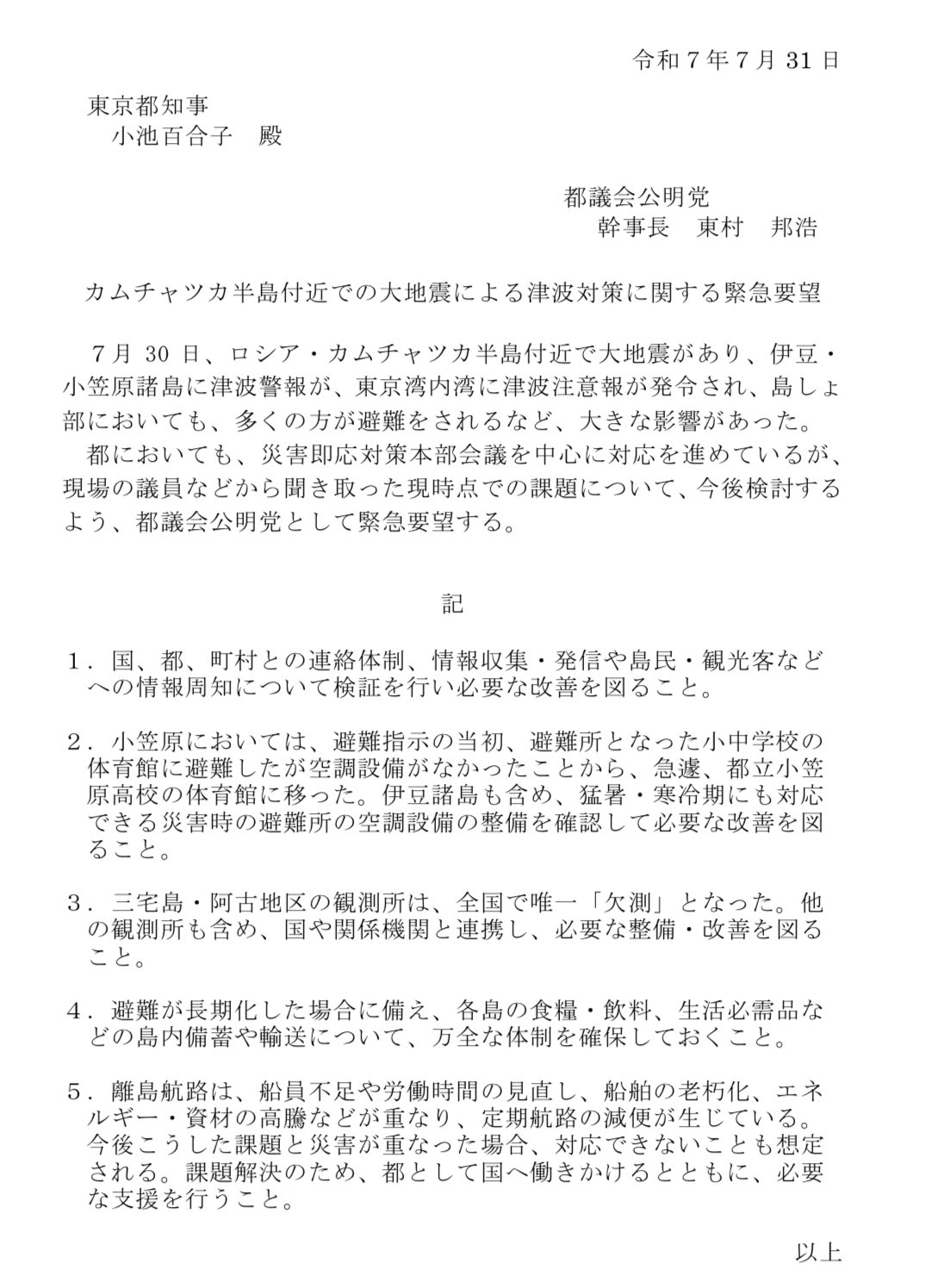
昨日、小池都知事宛にカムチャツカ半島付近での大地震による津波対策に関する緊急要望を行いました。
伊豆・小笠原諸島に津波警報が、東京湾内湾に津波注意報が発令され、島しょ部においても、多くの方が避難されるなどの大きな影響がありました。
現場の議員などから聞き取った現時点での課題について、今後検討するよう、都議会公明党として要望いたしました。
引き続き都民の皆様の安全を守るために防災・減災含めて取り組んでまいります。



この記事をシェアする
ヒガシムラ クニヒロ/64歳/男
ホーム>政党・政治家>東村 くにひろ (ヒガシムラ クニヒロ)>【緊急要望】カムチャツカ半島付近での大地震による津波対策に関して