2021/9/17
9/17 【コロナ対策 在宅医療の拡充・追加支援策実施を 大臣へ申入れました & アベノミクス検証委員会等】
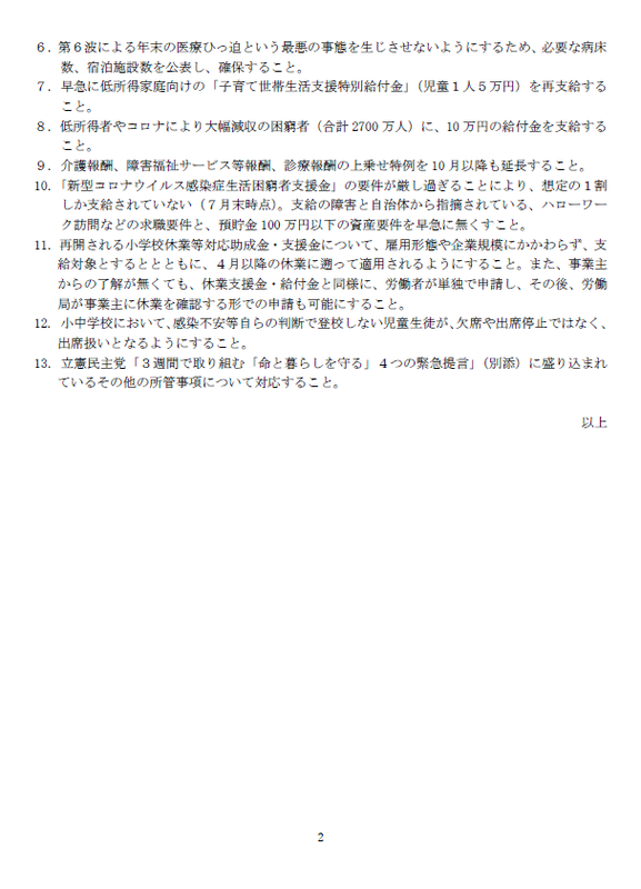
9/15に厚労大臣及び文科大臣へ緊急要請の申入れを党で行いました。
政府への要請申入れは度々行っています。
今回の要請の主な内容は、
・抗体カクテル療法の拡充
・在宅コロナ診療の対応している医療機関が赤字になっている事例がある。診療報酬引き上げが必要
・介護報酬、障害福祉サービス報酬、診療報酬の上乗せ特例の延長
→上記2・3番目はいずれもコロナ医療体制や不可欠な医療介護サービスを支えるためです
・低所得家庭向けの特別給付金の再支給
・低所得者やコロナで大幅減収の困窮者へ給付金支給
・学校において感染不安等自らの判断で登校しない児童生徒が、欠席等ではなく出席扱いとなるようにすること
等などです。


また、今週は党でアベノミクス検証委員会も行われました。
どのような内容だったかと言いますと…、
先進諸国の中で日本だけがこの20数年、実質賃金が上がらず、産業競争力も低下し、辺境の国になりつつあります。厳しい現実です。
また、本当に必要なところ(中小企業、非正規雇用の特に女性等)へ経済救済が届いていません。
医療介護、環境やエネルギー、教育、子育て、農業といった、これからの社会に必要な分野について、もっと注力し、政策の質や中身を早くから変えていくべきだったところ、
これまでの間、(与党が)現実から目を背けているうちに、海外と比べても後れをとっています。
どういう対策をこれから行っていくべきなのか。これは短期的にはコロナ対策ですが、長期的には経済対策です。
…といった議論が行われています。今後、公約にもまとめていきます。
最近のキホンの記事
◇はじめて青山やまとブログへ訪問された方へのご案内はこちら。◇
◆【番外編 インスタグラムのお知らせ】子育て父親としての側面なども◆
□最近のピックアップ記事□
◆前回の【茨城県緊急事態宣言】で野党や青山やまとが救済に奔走◆コロナ対策◆
◆【国産ワクチンへ体制強化 青山が半年以上も前に国会で提案していた件】◆
この記事をシェアする
ホーム>政党・政治家>青山 やまと (アオヤマ ヤマト)>【コロナ対策】在宅医療の拡充・追加支援策実施を大臣へ申入れ&【アベノミクス検証委員会】等