2022/4/6
甲斐市の旧敷島町から中央市の旧田富町まで山梨県が整備している「田富町敷島線」は、今から54年前、半世紀以上前に都市計画決定された路線ですが、いまだに全線完成がいつになるのかわからない状況です。
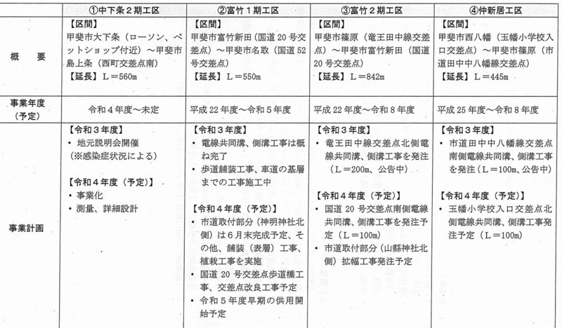
全体の延長は8.86㎞で幅員16~17m、令和3年末現在の整備率は73.1%で6.475kmが整備済みとなっています。
未整備区間の今後の予定は、名取交差点から国道20号までの区間は令和5年度完成予定で、それ以南は令和8年度の完成を目指しているようです。一方敷島方面の西町交差点までの区間は未定となっています。
名取交差点から国道20号までは、ほぼ完成しているように見受けられますが、交差点等の工事にまだまだ時間がかかり令和5年度の完成予定だそうです。
甲斐市内の主要幹線道路のなかでも、非常に重要な路線であり、市民生活の向上においてもとても付加価値の高い道路であります。関係各所に要望し早期完成を訴えていきたいと思います。



この記事をシェアする
ホーム>政党・政治家>はせべ 集 (ハセベ シュウ)>田富町敷島線工区別整備状況