2025/12/10
こんにちは、三加茂けいすけです。
令和7年12月議会にて、一般質問の機会をいただき登壇しました。
今回のテーマは、現代社会の大きな課題である「孤独・孤立対策」と、切実な問題となっている「身寄りのない高齢者への支援」です。
本日は、その質疑の要旨(前半)をご報告します。
※なお今回の答弁要旨は趣旨のみ掲載しております。正確な質問と答弁内容は追って出雲市議会のホームページにアップされます。
神在月の出雲には多くの「ご縁」を求めて人々が訪れますが、一方で足元では人間関係の希薄化が進んでいます。
第4次出雲市地域福祉計画・地域福祉活動計画によると、令和3年度の市民アンケート調査において、「悩み事・相談事」を相談する相手が「特にいない」と答えた人が約7人に1人となっており、地域での孤立防止が課題になっています。
また、内閣府が実施した「令和6年孤独・孤立の実態把握に関する全国調査」によると、回答者の39.3%が「孤独感がある」と回答しています。また、孤独感が「しばしばある・常にある」と回答した人の割合は20代・30代で高くなっています。
加えて、WHOが2025年に発表した報告書によると、孤独・孤立が早死や、認知症やうつ病といった病気などのリスクを高める恐れがあることから、孤独・孤立を個人だけの問題ではなく、公衆衛生上の課題として捉えることが重要と提言されています。
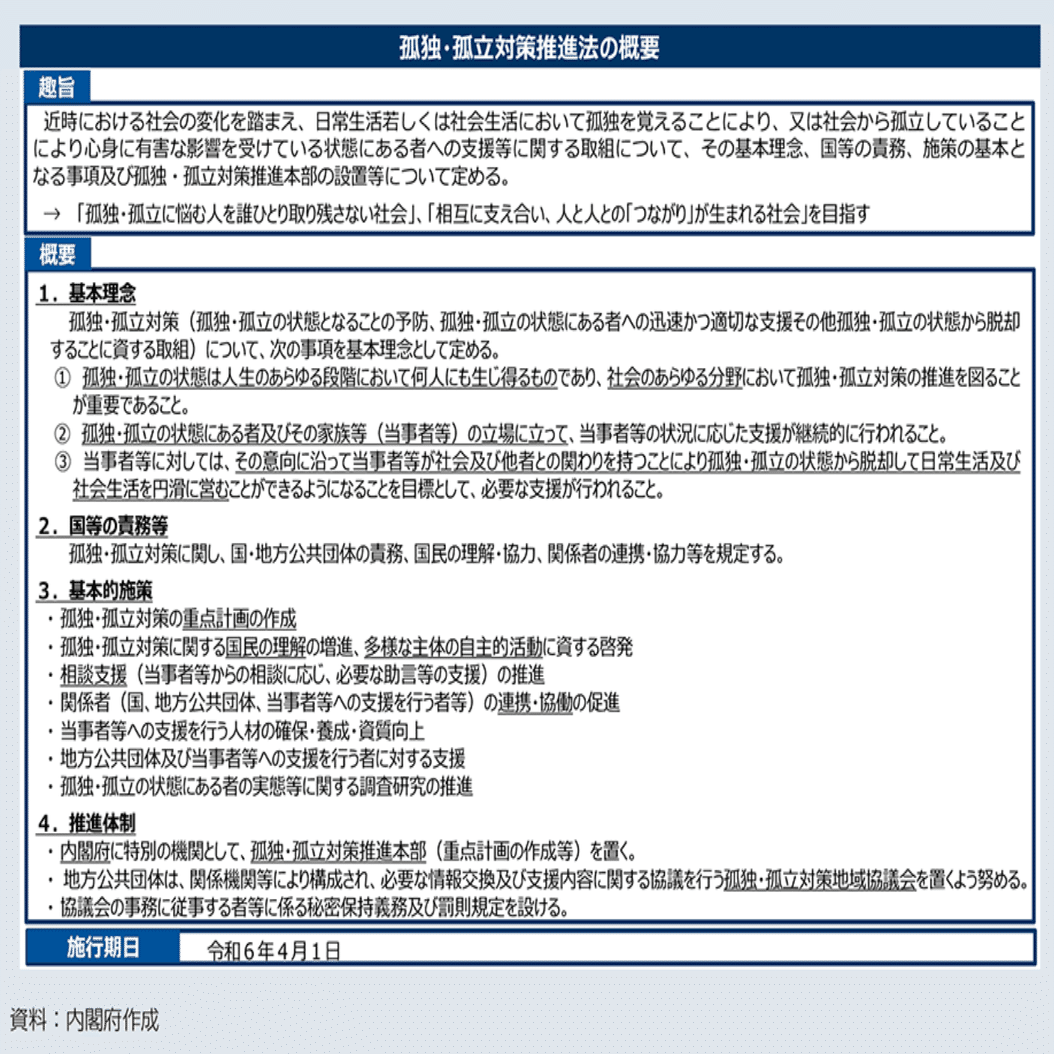
こうした状況を踏まえて、日本では令和6年4月1日から、孤独・孤立対策推進法が施行されており、同法第4条において、「地方公共団体は、孤独・孤立対策に関して、当事者等の状況に応じた施策を策定し実施する責務がある旨」が定められています。
誰もが孤立せず、安心して暮らせる「地域共生社会」の実現に向けて、市の現状と課題について、質問しました。

【孤独・孤立対策推進法の概要】
【質問】
① 第4次出雲市地域福祉計画では、「支え合いを通じた孤立防止」の取組項目について、その状況と課題を伺います。
② 80代の親が50代の子供の生活を支えるいわゆる「8050問題」や複雑化・複合化した困りごとの相談を、一元的に受け止めて対応するため、本市では「重層的支援体制整備事業」を実施していますが、本事業の制度開始から現在までの成果・課題を伺います。
③ 出雲市には、5338人の外国人住民が暮らしているが、外国人住民が孤独・孤立に陥らないための対策の状況について伺います。
【答弁】健康福祉部長
(孤独・孤立対策の取組状況)
本市の孤独・孤立対策は、第4次地域福祉計画に基づき「支え合いを通じた孤立防止」を掲げ、主に2つの柱で取り組みを推進しています。
第一に「社会的孤立の防止」です。
少子高齢化や核家族化が進み、80代の親が50代の子を支える「8050問題」など、地域課題は複雑化・複合化しており、従来の分野別の支援では対応が困難になっています。 そこで、令和5年度より国の「重層的支援体制整備事業」を本格実施しました。具体的には、市と社会福祉協議会に「相談支援コーディネーター」を配置しています。ひきこもりなど、これまで支援が届いていなかった方に対し、継続的な訪問を通じて信頼関係を構築し、ご本人のニーズに寄り添いながら地域の居場所などの社会資源へつなぐ包括的な支援を行っています。
第二に「自死対策および若者支援」です。
悩んでいる人に気づき、声をかけて支援につなぐ「ゲートキーパー」の養成研修を実施し、命のセーフティーネット構築に努めています。また、子ども家庭相談室内に「ヤングケアラー相談窓口」を設置し、理解促進と関係機関と連携したサポート体制づくりを進めています。
(重層的支援体制整備事業の成果と課題)
これまでの重層的支援体制整備事業の成果として、各機関が連携して全ての相談を受け止める体制(断らない相談支援)が構築できたこと、そして継続的な関わりにより、孤立していた方を社会とのつながりへ導けるようになった点が挙げられます。
一方で、支援が必要にもかかわらず、当事者ご本人に課題認識がないケースへの対応が課題です。解決のためには、地域の見守り役である民生委員等と協力し、時間をかけて信頼関係を築きながら、徐々に課題認識を持っていただく息の長い支援が必要であると考えています。
(外国人住民の孤独・孤立の対策)
言語や文化の壁がある外国人住民への対策も重要です。公益財団法人島根国際センターと連携し、毎月市役所での相談窓口を開設するとともに、ポルトガル語通訳や電話通訳サービスなどの多言語対応を実施しています。さらに、同センターのワンストップ窓口との連携や、市民団体による交流イベントへの支援を通じ、誰もが孤立することのない体制づくりを進めています。
【答弁のうけとめ】
孤独・孤立対策については、出雲市では地域福祉計画に基づき、取り組みを進めていますが、「重層的支援体制整備」や「ヤングケアラー相談窓口」などの取り組みがされてはいますが、いずれも相談が行政に届いてはじめて対応が可能となります。
孤独・孤立に陥った人は、自ら市役所や社協の相談窓口に相談に行くことはほとんどありません。そのため、孤独・孤立対策では、孤独・孤立に陥る前の段階で人々に救いの手を差し伸べる、予防的な対策が極めて重要ですが、ここへの言及が弱かったです。(孤独・孤立にかかる予防的な対策については、再質問で確認しますので、次回に続きます)
【質問】
① 身寄りのない高齢者が入院や手術を必要とする際、医療機関が身元保証人を求める慣行や、本人の意思決定が困難な場合の対応など、現場は多くの課題に直面しています。
こうした状況に対応するため、最も身近な支援者であるケアマネジャーと医療関係者が市と、どのように連携・協働し、身寄りのない高齢者を支えているか、その状況と課題を伺います。
② 高齢者の総合的な相談窓口である「高齢者あんしん支援センター」や地域福祉の要となる「社会福祉協議会」は、権利擁護や日常生活の支援において、身寄りのない高齢者を支えるうえで、欠かせない存在です。市と高齢者あんしん支援センター、社会福祉協議会の連携・協同の状況と課題について、認識を伺います。
③ 認知機能の低下や知的障がい、精神障がいなどにより、日常生活の判断に不安を感じる高齢者にとって、契約や手続き等で支援を受けられる「成年後見制度」や、日頃の金銭管理や福祉サービスの利用にあたり援助を受けられる「日常生活自立支援事業」は、非常に重要な権利擁護の仕組みです。
しかし、これらの制度の認知度は低いと言われており、必要としている人に支援が届いていない可能性を感じています。市として、成年後見制度及び日常生活自立支援事業の利用促進をどのように行い、必要な支援に繋げていくか、その方針について伺います。
④ 今後、高齢化がさらに進展する中で、弁護士や司法書士などの資格をもたない、親族以外の市民による「市民後見人」の活躍が期待されています。本市における市民後見人養成講座の実施状況と、市民後見人バンクの登録者数とフォローアップの状況についても、伺います。
【答弁】健康福祉部長
(市と医療・介護現場との連携状況)
身寄りのない高齢者の入院や施設入所において、金銭管理、契約行為、緊急連絡先の確保などが大きな課題となっており、現場の医療ソーシャルワーカーやケアマネジャーが対応に苦慮されています。
こうした状況に対し、市内の9つの病院で構成する「出雲圏域病病連携会議(病病連携会議)」や、ケアマネジャーによる「出雲地域介護支援専門員協会(ケアマネ協会)」が、自主的な対策検討を行っています。
市としてもこれらの議論に参画し、財政支援を行うとともに、職種を超えた連携を推進しています。来年1月には、両団体と連携して「身寄りのない高齢者支援研修会」(1/29開催予定)を共同開催するなど、現場の自主的な取り組みを後押しし、適切な支援体制の構築を図ります 。
(市と高齢者あんしん支援センター・出雲市社会福祉協議会の連携状況)
本年1月、市、社会福祉協議会、高齢者あんしん支援センター、権利擁護センターによる「身寄りがない方の支援ワーキンググループ」を立ち上げました。
本グループでは、①職員の資質向上、②「身寄りなし支援策一覧表」の作成、③既存制度での解決策検討、④新たな施策検討の4点を目的に活動しています。
現場では、施設側が抱く「漠然とした不安」や誤解により入所を断るケースや、不要な身元保証人を求めるケースが見受けられます。ワーキンググループが事業所と一緒になって課題を検討し、正しい知識を共有することで、こうした不安の解消に努めてまいります。
(成年後見制度・日常生活自立支援事業の利用促進)
判断能力が不十分な方を支える「成年後見制度」や、金銭管理等に不安がある方を支える「日常生活自立支援事業」は重要な権利擁護の仕組みです。
利用促進に向け、広報活動や「ご本人の意思決定支援」を重視した研修を行っています。
また、これまで関係機関が協議する場が不足していたことから、昨年5月に家庭裁判所や専門職団体、市で構成する「地域連携ネットワーク」を設立しました。年4回の会議で役割分担の再確認や課題協議を行い、施策へ反映させています。
さらに、出雲成年後見センターが中核となり、毎月の定例会で事例検討を行うなど、専門職のスキルアップも図っています 。
(市民後見人の育成と活動支援)
専門職後見人の不足や高齢化が懸念される中、親族以外の市民による「市民後見人」の育成に注力しています。
令和5年度の養成講座には31名が受講し、現在29名が「市民後見人バンク」に登録されています。既に3名が市民後見人として、11名が日常生活自立支援事業の生活支援員として活動を開始しており、生活支援員の経験を経て後見人を目指す方もおられます。
活動中の市民後見人に対しては、専門家による裁判所提出書類の作成支援や、年2回のフォローアップ研修を実施し、安心して支援活動ができるようバックアップ体制を整えています。
【答弁のうけとめ】
市と医療・介護の連携については、「出雲圏域病病連携会議(病病連携会議)」や「出雲地域介護支援専門員協会(ケアマネ協会)」の取り組みを市が財政支援等を行いながら、連携を取っているという様子でした。こうした民主導の動きを行政でバックアップする体制は理想的と思いますので、こうした環境が継続できるように支援していくことが重要です。
また、「身寄りがない方の支援ワーキンググループ」(構成団体:市、社会福祉協議会、高齢者あんしん支援センター、権利擁護センター)や「地域連携ネットワーク」(構成団体:市、家庭裁判所、専門職団体)といったネットワーク組織の存在も出雲市独自の取り組みとして、とても前向きな動きだと思います。
これらネットワーク組織での議論の成果物を、身寄りなし高齢者を現場で支える病院関係者のみなさん、ケアマネジャーさんや介護施設の職員さんに、お伝えしていくことで、地域内の知識・ノウハウの向上に寄与することが期待できると感じました。
次回は、後半パートの再質問部分の内容をご報告します。
この記事をシェアする
ホーム>政党・政治家>三加茂 けいすけ (ミカモ ケイスケ)>孤独・孤立対策の現状と課題(前半)【議会質問#6】