2025/10/24

日本国民・鎌倉市民を最優先に考える市政へ!
鎌倉市議会議員の重黒木優平(じゅうくろきゆうへい)です。
「重黒木優平」の政策やプロフィールはこちら。
▼▼▼
https://go2senkyo.com/seijika/180455
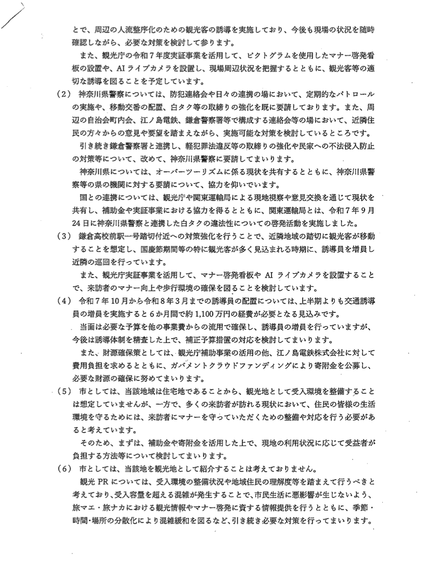
▼鎌倉市 オーバーツーリズム対策の答弁書
メディアでも報じられた鎌倉市の鎌倉高校前駅を中心としたオーバーツーリズム問題。
10月1日に提出した文書質問の答弁が返ってきたので公表します。
今後の対策、国や県との連携、予算の確保、観光PRなど様々な観点から提出しております。


参考 https://www.city.kamakura.kanagawa.jp/gikai/bunsyositumon07.html
▼動画で解説
政策や鎌倉市に対するご意見・ご相談は、
直通の携帯電話、又は、メールにてお気軽にお問合せ下さい。
#鎌倉市
#鎌倉市議会議員
この記事をシェアする
ホーム>政党・政治家>重黒木 優平 (ジュウクロキ ユウヘイ)>▼鎌倉市 オーバーツーリズム対策の答弁書