2021/5/8
神戸市会議員【東灘区選出】
元神戸市立小学校教頭のやのこうじ(矢野浩慈)👈です。
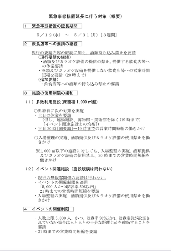
【兵庫緊急事態宣言延長:今月末まで】
昨日の兵庫県からの記者発表資料の一部を、情報共有させて頂きます。



🟠新型コロナウイルス感染症拡大防止協力金(飲食店向け)(第3期:4月1日以降の時短要請分(まん延防止等重点措置分、緊急事態宣言分を含む)👈クリック
◆兵庫県緊急事態措置コールセンター
T E L:078-362-9921
受付時間:平日 9時~17時(ただし、5/9(日)までの土・日は開設)
◆兵庫県休業・時短協力金コールセンター(協力金に関すること)
T E L:078-361-2501
受付時間:平日 9時~17時(ただし、5/9(日)までの土・日は開設)
◆兵庫県のホームページ👈クリック
https://web.pref.hyogo.lg.jp/kk42/kinkyujitai_taisho.html

お問い合わせ先
◆兵庫県緊急事態措置コールセンター
T E L:078-362-9921 受付時間:平日 9時~17時

大学・専門学校等における感染防止対策強化
兵庫県の緊急事態宣言下において、感染者に占める若い世代の割合が高いこと等を踏まえ、兵庫県内の大学・専門学校等における感染防止対策強化を実施 (以下、現行どおりとし、要件の緩和は行わない)


🔶30秒バージョン 「行動変容なんて簡単じゃない、でもね」
🔶1分バージョン 「自分のため ココに注意 新型コロナ対策」
感染拡大防止のために自らができること(うがい、手洗い、手指消毒など)に、引き続き取り組み、お互いに感染予防に努めてまいりましょう🧼
【以下は神戸市からのご案内👇】
⭕️新型コロナワクチン接種特設ページ👈各種詳細はこちらからどうぞ
新型コロナウイルス感染症の影響を受けた事業者や市民の方々、医療従事者への支援制度をご紹介します。
#神戸市東灘区 #御影中町 #御影 #住吉 #魚崎 #本山 #本庄 #六甲アイランド #向洋町 #岡本 #田中町 #甲南町 #摂津本山 #甲南山手 #深江 #青木
#やのこうじ #立憲民主党 #神戸市会議員
#insta_higashinada #私の好きな東灘 #緊急事態宣言中 #延長 #記者発表 #兵庫県民 #感染拡大防止対策 #若い人 #我慢の日々 #自覚 #責任心
この記事をシェアする
ホーム>政党・政治家>やの こうじ (ヤノ コウジ)>【兵庫緊急事態宣言】今月末まで延長決定、飲食店等への要請継続、施設の使用制限の緩和、啓発動画他