2022/10/27
本日の気仙沼市議会は、東日本大震災調査特別委員会でした
復興事業で建設中の南気仙沼復興市民広場内の運動施設(内ノ脇)において、工事がやり直しになったことについて、現地確認と議場での経緯説明、質問を行いました
市当局からの説明概要は次のとおりです
1️⃣問題点(何があったのか?)
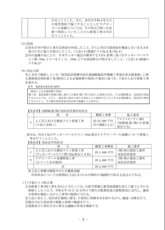
図面の作成ミスにより、人工芝のサッカー⚽️とラグビー🏉コートのラインを競技規定より短く引いてしまい、このままでは公式競技ができないため間違えた箇所を直すことになった
2️⃣経緯(ミス発覚までの流れ)
コートの図面を業者に依頼した際に業者が市からの指示を誤って解釈し、競技規定に適合しない図面を作成→市は十分に確認せずその図面を元に施工業者が施工→完成直前でミスに気づく
3️⃣原因(どうしてこうなったか?)
図面作成業者が誤ったというのが直接的な原因だが、市と業者のやり取りで十分な意思疎通ができておらず、完成図面のチェックも十分ではなかったため
4️⃣対応(で、どうするのか?)
図面作成業者が費用の大半を負担することで工事をやり直す(同時に市も一部費用を自己負担)
5️⃣今後(再発防止策のためにすること)
複数の課、人員で事業遂行に当たる
その際、チェック、情報共有、記録作成をより一層徹底する
以上を受けて、議会側は質問をして今回の件を質した訳ですが、私からは主に、
①図面作成業者の負担額が大きいと感じるがやり直し費用の負担割合は適切であったのか?
②再発防止策として、上記に加え工事の専門性を有する部署(土木課など)に業務を委ねるなどより組織的な対応を講ずることが必要ではないか?
といったことを訊ねました
これに対しては、
①委託契約の性質、図面作成業者から費用負担の申し出があったことに加え、過失の大きさから見てもその負担額は妥当
②説明資料の対応策以外にも、仕様を適切に理解し、指示をしていくことは通常業務において当然のことであるから、専門職でなくともそのような意識付けを図るとともに、今後組織的な対応も検討する
といった答弁がありました
ミスがあったこと、完成が遅れること、予定外の費用が生じたこと、これらは当然望ましいことではありません
しかし、市の説明と答弁での事後の対応は妥当なものではないかと考えております
また、今回は普通にすべきことを十分にしてこなかったということを単に指摘するだけでは浅い気がしています
こうなった背景には、膨大な復興事業の業務をこなす中でチェックが十分に行われない体制が常態化していることに加え、職員の疲弊があると考えております
そうした点に配慮していきながら、市役所のガバナンスの再確立を今後も議会の立場から提言してまいります
復興事業も本当に最終盤です
無事に施設が完成し、12月のプレオープン、来年3月のグランドオープンで多くの皆さまにご利用いただけることを願っております
本日の気仙沼市議会は、東日本大震災調査特別委員会でした
復興事業で建設中の南気仙沼復興市民広場内の運動施設(内ノ脇)において、工事がやり直しになったということで、現地を確認し、議場で経緯説明に対する質問を行いました
委員会の概要は次のとおりです
1️⃣問題点(何があったのか?)
図面の作成ミスにより、人工芝のサッカー⚽️とラグビー🏉コートのラインを競技規定より短く引いてしまい、このままでは公式競技ができないため間違えた箇所を直すことになった
2️⃣経緯(ミス発覚までの流れ)
コートの図面を業者に依頼した際に業者が市からの指示を誤って解釈し、競技規定に適合しない図面を作成→市は十分に確認せずその図面を元に施工業者が施工→完成直前でミスに気づく
3️⃣原因(どうしてこうなった?)
図面作成業者が誤ったというのが直接的な原因だが、市と業者のやり取りで十分な意思疎通ができておらず、完成図面のチェックも十分ではなかったため
4️⃣対応(で、どうするのか?)
図面作成業者が費用の大半を負担することで工事をやり直す(同時に市も一部費用を自己負担)
5️⃣今後(再発防止策のためにすること)
複数の課、人員で事業遂行に当たる
その際、チェック、情報共有、記録作成をより一層徹底する
6️⃣議場での質問と私の考え
以上を受けて、議会側は質問をして今回の件を質した訳ですが、私からは主に、
①図面作成業者の負担額が大きいと感じるがやり直し費用の負担割合は適切であったのか?
②再発防止策として、上記に加え工事の専門性を有する部署(土木課など)に業務を委ねるなどより組織的な対応を講ずることが必要ではないか?
といったことを訊ねました
これに対しては、
①委託契約の性質、図面作成業者から費用負担の申し出があったことに加え、過失の大きさから見てもその負担額は妥当
②説明資料の対応策以外にも、仕様を適切に理解し、指示をしていくことは通常業務において当然のことであるから、専門職でなくともそのような意識付けを図るとともに、今後組織的な対応も検討する
といった答弁がありました
ミスがあったこと、完成が遅れること、予定外の費用が生じたこと、これらは当然望ましいことではありません
しかし、市の説明と答弁での事後の対応は妥当なものではないかと考えております
また、今回は普通にすべきことを十分にしてこなかったということを単に指摘するだけでは浅い気がしています
こうなった背景には、膨大な復興事業の業務をこなす中でチェックが十分に行われない体制が常態化していることに加え、職員の疲弊があると考えております
そうした点に配慮していきながら、市役所のガバナンスの再確立を今後も議会の立場から提言してまいります
復興事業も本当に最終盤です
無事に施設が完成し、12月のプレオープン、来年3月のグランドオープンで多くの皆さまにご利用いただけることを願っております







この記事をシェアする
ホーム>政党・政治家>くまがい 一平 (クマガイ イッペイ)>【南気仙沼復興市民広場のサッカー⚽️とラグビー🏉コートのライン、どうして間違えた?】