2022/7/2
【災害・環境特別委員会報告】
参院選の公示期間ではありますが、品川区議会は、7月7日まで令和4年第2回定例会の会期中です。
先日は、災害・環境特別委員会が行われました。
○環境に関すること
→今年度予定されている「品川区環境基本計画中間見直し」について、
「環境活動推進会議」にアンケートによる意見を聴取したこと、区民・事業者向けアンケートが6月末まで実施されていることなど報告されました。
今後のスケジュールとして、環境対策庁内会議、環境対策推進会議を行い、令和5年1月にパブリックコメントが予定され、その後、中間見直しが公表されます。
○東京都による新たな被害想定の公表について
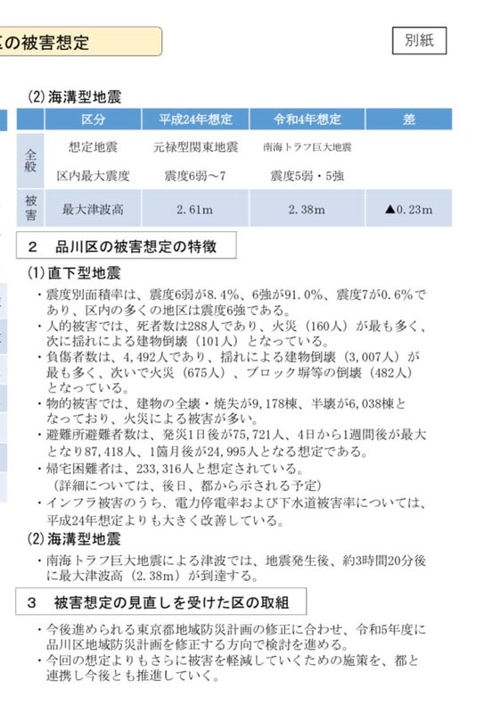
→都は、東日本大震災を踏まえ、平成24年に「首都直下地震等による東京の被害想定」を策定し、防災対策を推進してきました。
前回の被害想定から約10年が経過し、東京都防災会議の下に地震部会を設置し、被害想定の見直しが行われました。
今回の見直しでの、品川区の被害想定の特徴は
①直下型地震での人的被害は、死者数は288人。火災160人、揺れによる建物倒壊101人となっています。
避難所避難者数は、発災1日後が75,721人、4日から1週間後が最大となり87,418人、1ケ月後が24,995人と想定されています。
②海溝型地震
南海トラフ巨大地震による津波では、地震発生後、約3時間20分後に最大津波高2.38ⅿが到達するとの想定です。
今後、東京都地域防災計画の修正に合わせ、令和5年度に品川区地域防災計画を修正する方向で検討されています。
防災区民組織の皆さまが中心となり、日頃より、地域の防災、災害対策に取り組んでいただいています。
この組織の方々をはじめ、東京都による被害想定の見直しに関して、品川区より説明していく際には、防災区民組織に配布されている、タブレットを活用していくよう要望しました。
#品川区
#新妻さえ子



この記事をシェアする
ホーム>政党・政治家>新妻 さえ子 (ニイヅマ サエコ)>【災害・環境特別委員会報告】参院選の公示期間ではありますが、品川区議会は、7月7日まで令和4年...