2023/5/5
【ご注意ください】
湘南茅ヶ崎へお越しのサーファーや観光客のみなさまへ
湘南海岸砂防林へのネオニコチノイド系農薬散布による健康被害に注意しましょう。
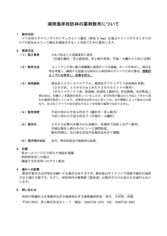
5月9日(火)から23日(火)までの間、藤沢、茅ヶ崎、平塚・大磯の海岸砂防林(松林)においてネオニコチノイド系薬剤の散布が行われます。
この薬剤は主に農薬として松を枯らす害虫を駆除するために使われますが、その使用が健康被害を引き起こす可能性があることが指摘されています。欧州では既に使用が禁止されている国もあります。
特に、薬剤散布された砂防林付近に居住する地域住民やサーファー、観光客、サイクリング道路通行者、国道134号線を通行するドライバーなどは、散布された薬剤が周辺の環境に漏出する可能性があるため、健康を害する恐れがあります。
散布中(午前0~5時)は、散布された周辺地域への立ち入りをできるだけ控えるようにしてください。特に、散布後の早朝は薬剤濃度が高いため、散歩や海岸での活動は注意してください。
茅ヶ崎市議 清野まさしは、ネオニコチノイド系薬剤の散布の中止を訴えます。
■令和5年度松くい虫防除作業のお知らせ(神奈川県藤沢土木事務所)
https://www.pref.kanagawa.jp/docs/ex5/saborin/index.html
■昨年度の陳情書(神奈川県)
https://www.pref.kanagawa.jp/documents/84819/3020220225_4.pdf
■住宅地等における農薬使用について(農林水産省)
https://www.maff.go.jp/j/nouyaku/n_tekisei/jutakuti/20130426tuchi.html
#湘南 #茅ヶ崎 #134号 #農薬 #ネオニコチノイド

この記事をシェアする
ホーム>政党・政治家>清野 まさし (セイノ マサシ)>【ご注意ください】湘南茅ヶ崎へお越しのサーファーや観光客のみなさまへ湘南海岸砂防林へのネオニコ...