2026/1/22
昨日、新・高岡愛から、出町市長に
「今後の物価高対策に関する緊急要望」
を提出いたしました!
先日のSNSを中心に募集したアンケートには、10日間で301件の回答をいただき、たくさんの方のご協力に心から感謝申し上げます。
アンケートからは、幅広い支援を求める意見を多くいただきました。
しかし、困っている、苦しい層の重点支援と、幅広い支援を組み合わせたバランス型にも同じくらい肯定的な意見をいただき、
現状の市の対策では、生活が厳しい層への支援が手薄だという現状を踏まえ、
後者のバランス型支援を市に求める事といたしました。
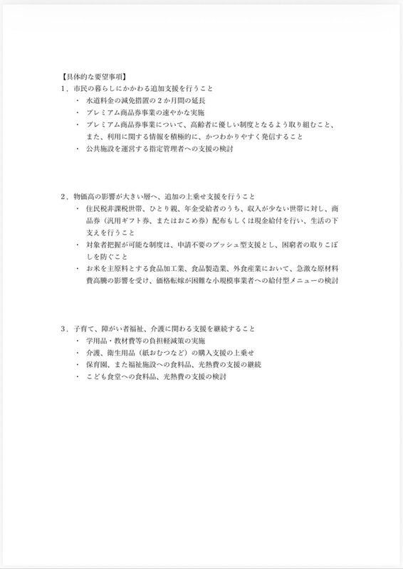
具体的には、大きいものでいえば、
・水道料金減免の継続
・住民税非課税世帯、ひとり親をはじめとした世帯に商品券(汎用ギフト券かおこめ券)もしくは現金給付
細かいものでは
・学用品、教材などの負担軽減策の実施
・介護、衛生用品(大人用紙おむつなど)の購入支援の上乗せ
等を盛り込んでおります。
アンケートでも様々な意見をいただきました。
すべての意見を叶える、完璧なものにならなかったのは、大変申し訳なく思います。
たくさんのご意見をいただき、
その大枠にはしっかりとお応えしながらも、
我々が必要だと判断したもの、
かつ物価高対策の残りの予算(約9億円)を踏まえて、
ある程度現実的な提案をしたと思っております。
今回、はじめて会派としてアンケートを実施し、市民の皆様の高岡市に関する熱量や期待、また厳しい指摘をいただくことで、
我々の主観だけではない、独りよがりの提案ではないものになったと思います。皆様のご協力に、改めて深く感謝を申し上げます。
最近話題の解散報道の中で、
高市内閣の物価高対策の先延ばしを批判する声もありますが、
すでに国は大枠を決めて予算を下ろしているので、まさに我々地方自治に関わる当事者がその具体化を進めなければならないと思います。
要望事項がひとつでも叶うことを願うばかりです。
今後も、個人としてもグループとしても、新しいチャレンジをしながら、
皆様の期待に添えるような市政の実現に、力を入れてまいります。
写真を撮る際は、説明役のためちょっと緊張しており、笑顔を忘れてました😂
これは反省です💦



この記事をシェアする
ホーム>政党・政治家>くまき よしき (クマキ ヨシキ)>昨日、新・高岡愛から、出町市長に「今後の物価高対策に関する緊急要望」を提出いたしました!先日の...