選挙ドットコム

さいとう 武次郎 ブログ

2024年7月に大阪に倉敷市のアンテナショップ開店【倉敷市議会議員】2024.2.8

2024/2/8

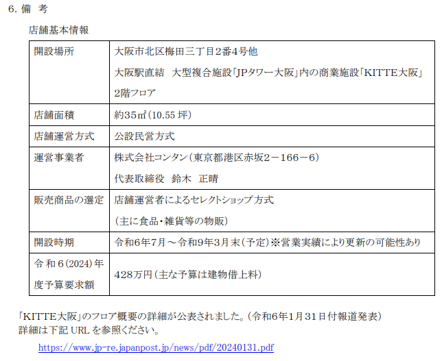
倉敷市は、JR大阪駅直結の大型複合施設「JPタワー大阪」内の商業施設部分「KITTE(キッテ)大阪」(地上6階、地下1階)の2階に倉敷市アンテナショップを2024年7月開店予定だと発表しました。

店名は「クラシキ」。特産品を販売するほか、観光や移住などの情報を発信します。岡山県内の自治体が単独で県外にアンテナ店を設けるのは初めてです。

出店先はで、「クラシキ」は「KITTE(キッテ)大阪」2階に全国のアンテナ店とともに入居します。倉敷市の専用面積は約35平方メートル。プロポーザル方式で募った東京の株式会社コンタンが運営します。食品、工芸品、雑貨などをそろえ、観光や移住に関する配布物を置くほか、デジタルサイネージ(電子看板)でイベント情報などを紹介します。

2024年度一般会計当初予算案に2024年7月から9カ月分の賃借料400万円を計上しています。記者会見で伊東香織市長は「大阪・関西万博も予定されており、関西圏の人はもちろん、海外の方にも倉敷の魅力と最新の情報を届けていきたい」と述べました。

 

#倉敷市議会 #倉敷市議会議員 #アンテナショップ #JPタワー大阪 #JR大阪駅 #KITTE大阪 #クラシキ

この記事をシェアする

著者

さいとう 武次郎

さいとう 武次郎

選挙 倉敷市議会議員選挙 (2025/01/26) [当選] 3,591 票
選挙区

倉敷市議会議員選挙

肩書 倉敷市議会議員。二福学区子ども安全対策協議会会長
党派・会派 無所属
その他

さいとう 武次郎さんの最新ブログ

さいとう 武次郎

サイトウ タケジロウ/62歳/男

さいとう 武次郎

さいとう 武次郎 トップページへ

寄付して応援する

「さいとう 武次郎」をご支援いただける方は、是非個人献金をお願い申し上げます。
※選挙ドットコム会員登録(無料)が必要です。

月別

ホーム政党・政治家さいとう 武次郎 (サイトウ タケジロウ)2024年7月に大阪に倉敷市のアンテナショップ開店【倉敷市議会議員】2024.2.8

icon_arrow_b_whiteicon_arrow_r_whiteicon_arrow_t_whiteicon_calender_grayicon_email_blueicon_fbicon_fb_whiteicon_googleicon_google_whiteicon_homeicon_homepageicon_lineicon_loginicon_login2icon_password_blueicon_posticon_rankingicon_searchicon_searchicon_searchicon_searchicon_staricon_twitter_whiteicon_youtubeicon_postcode