2025/9/9
皆さん、こんにちは。兵庫県議会議員の大塚公彦です。
先日9月5日(金)、私たち公明党兵庫県議団は、斎藤元彦兵庫県知事に対し、令和8年度予算編成に向けた重要政策提言を行い、県政の諸課題について活発な意見交換を行いました。
世界情勢の不安定化や長期化する物価高騰の影響により、県民生活や事業活動は依然として厳しい状況にあります。また、頻発する自然災害への備えや、人口減少・少子高齢化への対応など、県政が取り組むべき課題は山積しています。
こうした状況を踏まえ、私たち公明党兵庫県議団は、県民の皆様の命と暮らしを守り、だれ一人取り残さない社会を実現するため、現場の声を基にした具体的な政策を提言いたしました。
今回のブログでは、提言内容の詳細、特に私、大塚公彦が強く要望した項目と、それに対する斎藤知事の回答について、詳しくご報告させていただきます。
●令和8年度予算編成に向けた重要政策提言
今回、私たち公明党兵庫県議団が提出した重要政策提言は、最重点要望事項11項目、重点要望事項49項目の合計60項目にわたります。
最重点要望事項は以下の通りです。
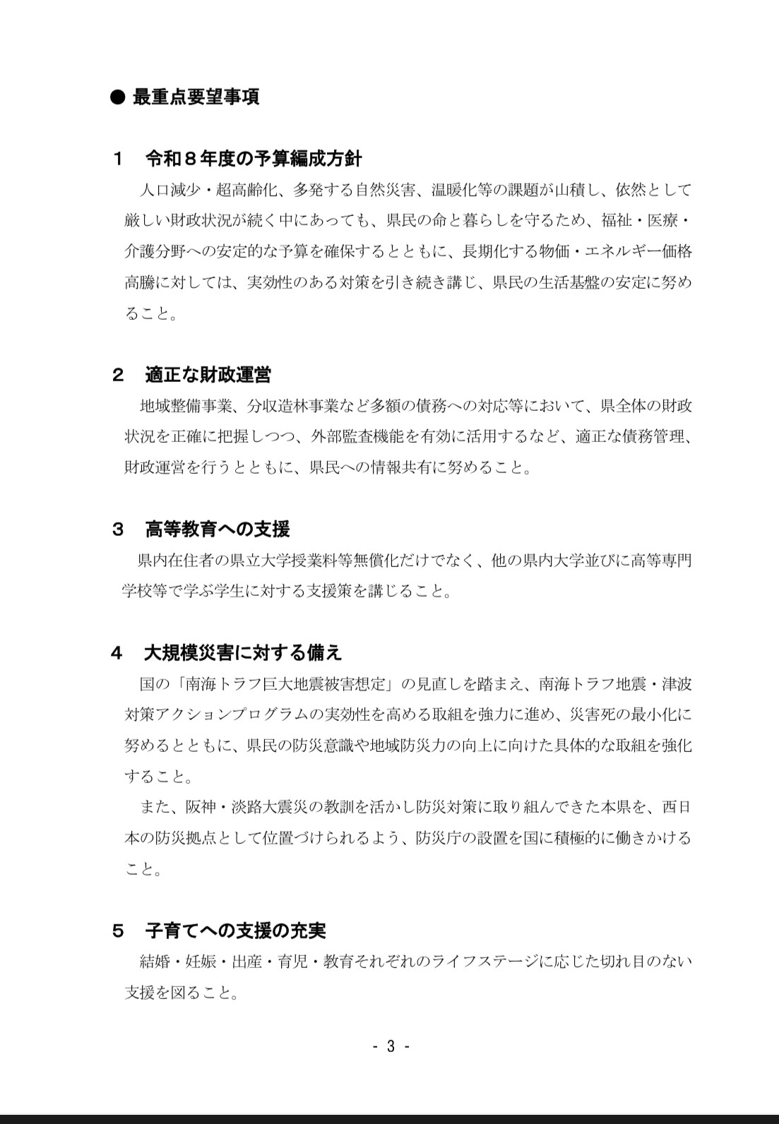
1. 令和8年度の予算編成方針:物価高騰対策など、県民生活の基盤安定に努めること。
2. 適正な財政運営:多額の債務への対応を踏まえ、適正な債務管理と情報共有に努めること。
3. 高等教育への支援:県立大学授業料無償化に加え、県内大学や高専等で学ぶ学生への支援策を講じること。
4. 大規模災害に対する備え:南海トラフ地震・津波対策の実効性を高め、防災庁の設置を国に働きかけること。
5. 子育てへの支援の充実:ライフステージに応じた切れ目のない支援を図ること。
6. こども若者施策の推進:「こども・若者基本条例」を制定し、権利擁護と幸福な生活の実現に向けた施策を推進すること。
7. 高齢者・障がい者福祉の推進:現場のニーズを踏まえ、「誰一人取り残さない」施策を展開すること。
8. 中小企業への支援:DX化や人材確保、事業承継などの経営課題解決に取り組むこと。
9. 芸術文化・スポーツの振興:県立美術館などを知事部局に一元化し、地域振興や観光振興を図ること。
10. 交流人口増による地域創生の推進:フィールドパビリオンの成果を検証し、インバウンドや二地域居住を推進すること。
11. 特殊詐欺被害防止対策とSNS型投資詐欺対策等の強化:巧妙化・複雑化する手口に対し、あらゆる対策を講じ、被害撲滅に取り組むこと。
これらの提言は、いずれも県民の皆様の切実な声であり、兵庫県の未来にとって不可欠な政策であると確信しています。
●私、大塚公彦からの重点要望
今回の意見交換会では、私からも特に2つの点について、神戸市北区選出の議員として、また県政に携わる者としての思いを込めて、斎藤知事に直接お伝えさせていただきました。
1. 芸術文化・スポーツの振興について
まず、最重点要望事項の9番目「芸術文化・スポーツの振興」に関連して、知事が推進する「HYOGOスタープロジェクト」について発言しました。
「知事の定例会見で『HYOGOスタープロジェクト』のお話があり、大変素晴らしいと感じました。兵庫県には、例えば世界の舞台で活躍する大谷翔平選手のようなスターになりうるスーパーキッズがいます。これまでも、サッカーの香川真司選手や、岡崎慎司選手。また、阪神タイガースの佐藤輝明選手や、近本光司選手など、これまで世界で活躍してきた、また、活躍が期待される選手など、素晴らしい選手が数多くいます。野球、サッカー、ラグビーと、プロチームが揃っている兵庫県の強みを生かし、若い才能を発掘し、支援していく取り組みを、さらに力強く進めていただきたい。」
このように、兵庫県の豊かなスポーツ土壌を活かし、未来のスターを育成することの重要性を訴えました。子どもたちが夢を追いかけられる環境を整えることは、教育の観点からも、そして地域の活性化という観点からも、極めて重要であると考えています。
これに対し、斎藤知事からは、部活動の地域移行という課題に触れつつ、次のような前向きな回答がありました。
「大塚議員ご指摘の通り、中学校の部活動は、これまで多くの才能を発掘する重要な場でした。バレーボール日本代表の眞鍋政義 元監督も、中学時代に先生に勧められてバレーを始めたことがきっかけで才能を開花させたと聞いています。部活動が地域に移行する中で、才能を見出す機会が失われることのないよう、『スタープロジェクト』をはじめ、夏休みの『プレミアムスポーツウィーク』の実施など、子どもたちが多様なスポーツや文化に触れる機会を創出していきたい。」
知事の力強い言葉に、兵庫県のスポーツ振興の未来に大きな期待を抱きました。
2. 観光振興について
次に、私の地元であり、日本を代表する温泉地でもある有馬温泉の状況に触れながら、観光振興について要望しました。
「今年の夏は記録的な猛暑の影響もあってか、有馬温泉では観光客の増加というよりも、むしろ少し寂しい印象を受けました。万博後のインバウンド需要を確実に取り込み、持続可能な観光地として発展していくためには、今が非常に重要な時期です。フィールドパビリオンなどの観光資源を最大限に活用し、戦略的な誘客に取り組んでいただきたい。」
観光は、地域経済の活性化に直結する重要な産業です。特に、アフターコロナ、そして大阪・関西万博を見据えた今、兵庫県の魅力を国内外に発信し、多くの観光客を呼び込むための取り組みが急務です。
斎藤知事からは、現状を的確に分析した上で、具体的な対策を検討しているとの回答がありました。
「温泉地を中心に、万博期間中にバスの団体旅行が減少しているという報告を受けています。この対策として、万博後の観光対策を盛り込み、バスツアーなどを通じてフィールドパビリオンや温泉地への誘客を支援することを検討しています。有馬温泉をはじめ、県内各地の観光地を盛り上げていきたい。」
厳しい状況にある観光地の実情に寄り添い、迅速な対策を講じようとする知事の姿勢を心強く感じました。
●まとめ:県民の声を県政へ
今回の重要政策提言では、私からの要望以外にも、各議員から防災対策、子育て支援、教育環境の整備、医療・福祉の充実、インフラ整備、警察官の労働環境改善など、多岐にわたる現場の声が知事に届けられました。
斎藤知事からは、一つひとつの要望に対して真摯な受け止めと前向きな検討を進める旨の回答があり、非常に有意義な意見交換の場となりました。
私たち公明党兵庫県議団は、ネットワーク政党の強みを最大限に活かし、これからも県民の皆様の小さな声に耳を傾け、それを政策という形にして県政に反映させるため、全力で働いてまいります。
今回の提言が、令和8年度の予算に確実に反映され、県民の皆様の暮らしの向上に繋がるよう、今後も粘り強く取り組んでいく決意です。
ブログをお読みいただき、ありがとうございました。




この記事をシェアする
ホーム>政党・政治家>おおつか 公彦 (オオツカ キミヒコ)>齋藤元彦兵庫県知事に令和8年度当初予算編成に対する重要政策提言を実施! 大塚公彦(兵庫県議会議員)