2020/9/28
神戸市からの各種新着情報‼️
1️⃣ 大都市減量化・資源化共同キャンペーンの実施について
https://www.city.kobe.lg.jp/a36643/press/492324302714.html
2️⃣ 第3回都心~ウォーターフロント間における連節バス等運行に関する協議会の結果 および車両デザインの決定
https://www.city.kobe.lg.jp/a80014/712145707913.html
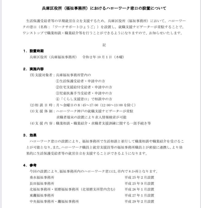
3️⃣ 兵庫区役所(福祉事務所)におけるハローワーク窓口の設置について
https://www.city.kobe.lg.jp/a49925/hogo/20200925haro-wa-ku.html
4️⃣ 「おうち時間を楽しむ、本との出会いを応援します。」 神戸市立図書館読書週間行事の開催について
https://www.city.kobe.lg.jp/a09222/kosodate/lifelong/toshokan/kisyahappyou/20200917.html
5️⃣ コロナに負けない高齢者のフレイル予防対策
サンテレビ「元気!いきいき!!体操」放送延長と高齢者の外出促進の啓発について
https://www.city.kobe.lg.jp/a46210/20200928.html
👇日々の活動報告
(やのこうじ公式ホームページ)
http://yano-koji.com/
#神戸市東灘区 #御影中町 #御影 #住吉 #魚崎 #本山 #本庄 #六甲アイランド #向洋町 #岡本 #田中町 #甲南町 #摂津本山 #甲南山手 #深江
#やのこうじ #立憲民主党 #神戸市議会 #神戸市会議員
#insta_higashinada #私の好きな東灘 #バーバパパコラボ #連節バス #ハローワーク #フレイル






この記事をシェアする
ホーム>政党・政治家>やの こうじ (ヤノ コウジ)>【神戸市会議員やのこうじ・東灘区選出】神戸市からの各種新着情報‼️