2025/11/7
神戸市会議員【東灘区】
やのこうじ(矢野浩慈)【神戸市立元小学校教頭】です🏫
🆕市会報告秋号 敬老福祉パス、六甲アイランドの活性化、決算質疑
🟠コベカツ、体育館の空調整備、トイレ改修、学習用パソコンの更新他を質疑(7️⃣.8万回超えアクセス)
🟠令和7年9月議会代表質疑🎤
(🔟.7万回超えアクセス)
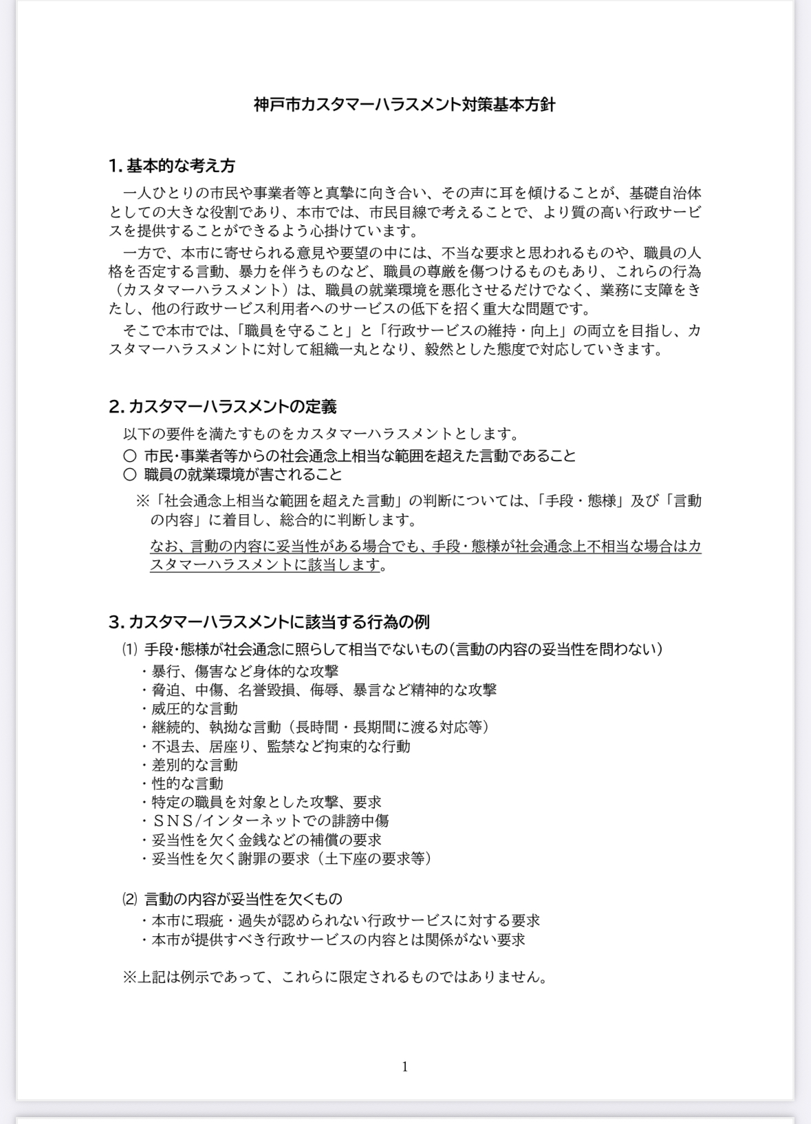
神戸市発「神戸市カスタマーハラスメント対策基本方針」を策定しました」の最新情報を、共有させていただきます。

神戸市では、「職員を守ること」と「行政サービスの維持・向上」の両立を目指し、カスタマーハラスメント(以下、「カスハラ」という。)に対して組織一丸となり、毅然とした態度で対応していくため、このたび「神戸市カスタマーハラスメント対策基本方針」を策定しました。今後、同方針に基づき対策を強化します。
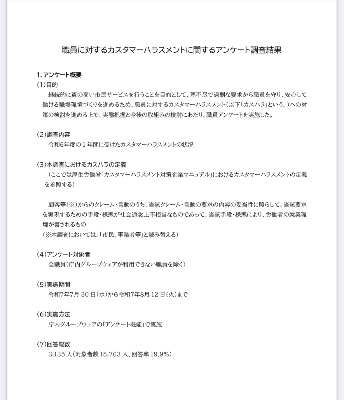
カスハラ対策を検討するにあたり、職員を対象にしたアンケート調査を行いました。その結果、回答者のうち約3割の職員が、令和6年度の1年間で「カスハラを受けたことがある」と回答しています。



職員に対するカスタマーハラスメントに関するアンケート調査結果(PDF:466KB)
カスハラに対する本市の基本的な考え方や対応などを定めた全庁共通の方針として、「神戸市カスタマーハラスメント対策基本方針」を策定しました。
<概要>
・以下の要件を満たすものをカスハラと定義。
○市民・事業者等からの社会通念上相当な範囲を超えた言動であること
○職員の就業環境が害されること
※「社会通念上相当な範囲を超えた言動」の判断については、「手段・態様」及び「言動の内容」に着目し、総合的に判断する。
なお、言動の内容に妥当性がある場合でも、手段・態様が社会通念上不相当な場合はカスハラに該当する。
・カスハラ行為が行われた場合、組織的に対応するとともに、行為を止めるよう注意・警告する。行為者が応じない場合は、対応の中止など毅然と対応する。悪質な場合は、警察への通報、法的措置を講じるなどの対応を行う。


神戸市カスタマーハラスメント対策基本方針(PDF:549KB)
神戸市では、主に以下のカスハラ対策に取り組みます。
(1)職員向けマニュアルの整備
具体的な対応フローや応対フレーズなどを示した職員向けマニュアルを作成し、組織的な対応を徹底します。
(2)ポスターによる意識啓発
来庁者等に対してカスハラや本市の取組みへの理解を広げていくため、啓発ポスターを作成し、窓口や執務スペース等に掲示します。(デジタルサイネージ含む)
(3)研修の実施
カスハラに関する理解を深め、適切な対応が徹底できるよう、職員向けの研修を実施します。
(4)相談・支援体制
カスハラ対応において、警察OBや弁護士などの専門家への相談や、職員のメンタルヘルス相談などを実施します。
(5)録音・録画等
正確な事実を把握するとともに、カスハラ行為の抑止力とするため、防犯カメラや電話録音機等の拡充を進めます。
最後までご覧いただきありがとうございました🙇♂️
㊗️パリパラ金メダリスト🥇私の教え子さんが神戸市スポーツ栄誉賞を受賞
🟠令和6年11月議会 一般質問
🟠令和6年2月議会 予算代表質疑
【神戸市】
神戸市の最新イベント情報「おでかけKOBE」
【神戸市教育委員会】
1️⃣部活動の地域移行 2026年から「学校部活動」が変わります🏫
2️⃣神戸市立学校園 2025年(令和7年)度の長期休業日の日程
やのこうじの
1️⃣トヨタカローラ神戸北センターさんのブログに登場
2️⃣ 「1日密着‼️神戸市会議員やのこうじさんの活動裏に潜入‼️」←【クリック】(13分7秒)
3️⃣日本最大の選挙・政治情報サイト「選挙ドットコム」さんから取材を受けました。動画と記事←クリック
4️⃣㊗️神戸市 東灘区制70周年記念だんじり巡行 (YouTubeに私も出演)
この記事をシェアする
ホーム>政党・政治家>やの こうじ (ヤノ コウジ)>神戸市 カスハラ カスタマーハラスメント対策基本方針を策定しました